Texas Instruments TPS2596xx 2.7V~19V eFuses
Texas Instruments TPS2596xx 2.7V~19V eFusesは、統合FETホットスワップデバイスが搭載されている高度に統合された回路保護および電力管理ソリューションで、小型パッケージに収められています。このデバイスは、非常にわずかな外付け部品を使用して複数の保護モードを実現しており、過負荷、短絡、電圧サージ、過度の突入電流に対する堅牢な防御を実現しています。出力電流制限レベルは、単体の外部レジスタで設定可能です。電流制限レジスタ全体の電圧降下を測定することで、出力負荷電流の正確なセンスを得ることもできます。特定の突入電流要件があるアプリケーションは、1台の外付けコンデンサで出力スルーレートをセットできます。TPS25962xバリアントでは、入力過電圧状態の場合に内部クランピング回路は外部コンポーネントを使用することなく安全な固定最高電圧(ピン選択可能)に対する出力を制限します。TPS25963xバリアントは、ユーザー定義の過電圧カットオフ閾値をセットするオプションを実現しています。特徴
- 広い入力電圧範囲: 2.7V~19V
- 21V絶対最大
- 低オン抵抗: RON = 89mΩ(標準)
- 調整可能な不足電圧ロックアウト(UVLO)が備わっているアクティブ高イネーブル入力
- 過電圧保護オプションを利用可能
- 5µs(標準)の応答時間が備わっている高速過電圧クランプ(3.8V、5.7V、13.8Vピン選択可能閾値)
- 1.3µs(標準)の応答時間が備わっている調整可能な過電圧ロックアウト(OVLO)
- 負荷電流モニタ出力(ILM)を用いた調整可能な電流制限
- 電流範囲: 0.125A~2A
- 電流制限精度
- 電流範囲全体で±10.4 %(最大)
- 1A電流制限で±5.5 %(最大)
- 電気的高速過渡に対する耐性(IEC 61000-4-4)
- 調整可能スルー・レート制御(dVdt)
- 過熱保護(OTP)
- 障害通知ピン(FLT)
- UL 2367認可(申請中)
- IEC 62368 CB認証(申請中)
- 小型フットプリント: 4.91mmx3.9mm SOICパッケージ
- 動作および接合部温度範囲: –40°C~+125°C
アプリケーション
- 電力量計
- 電化製品でのUL 60335-1 15-W LPC
- 冷蔵庫
- 食器洗い機
- 洗濯機と乾燥機
- セットトップボックス
- IPネットワークカメラ
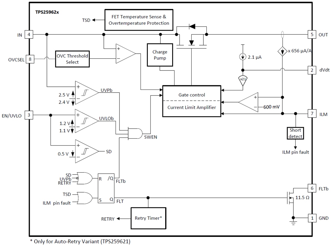
TPS25962xの機能ブロック図
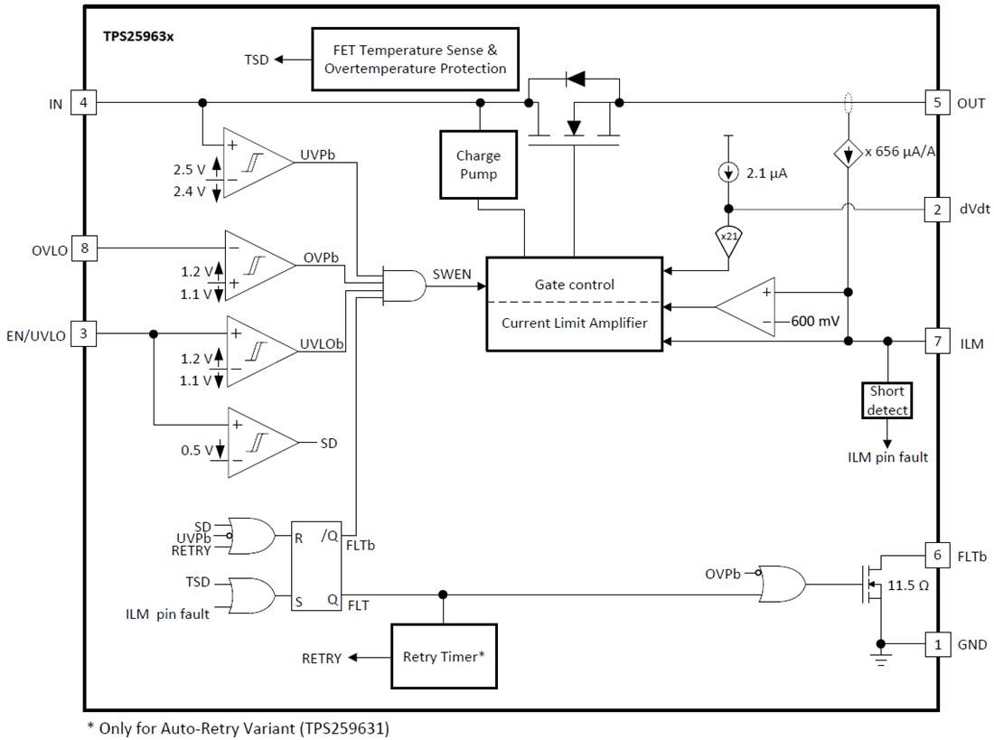
TPS25963xの機能ブロック図
公開: 2019-10-07
| 更新済み: 2023-12-06
