TI TPS25961出力電流制限レベルは、単一の外付けレジスタで設定されます。一方で、突入電流は、内部で出力スルーレート制御を使用して管理されます。Efuseには、ユーザー定義の過電圧カットオフ閾値を外部から設定するか、固定内部閾値を使用するオプションがあります。このオプションは、入力過電圧状態を保護します。
TPS25961は、–40°C~+125°Cの接合部温度範囲での動作が特徴で、小型2mm x 2mm SONパッケージでご用意があります。
特徴
- 広い入力電圧範囲:2.7V~19V
- 21V絶対最大
- 1.3μs(標準)の応答時間が備わった過電圧保護
- (標準)固定内部閾値:5.98V
- 外部抵抗分圧器を使用して調整できる閾値
- 過電流保護:
- 0.1A~2Aで調整できる電流制限閾値
- 電流制限精度:
- 電流範囲全体で±20%(標準)
- ±18%(最大)@ 1.45A電流制限、TA = 25°C
- 106mΩ(標準)の低ON抵抗(RON)
- 調整可能な不足電圧ロックアウト(UVLO)が備わったアクティブ高イネーブル入力
- 5μs(標準)の応答時間が備わった短絡保護
- 5.17V/ms(標準)出力スルーレート制御(dVdt)
- 過熱保護(OTP)
- 故障後の自動再試行
- (標準)低自己消費電流:130μA
- UL 2367認可(申請中)
- IEC 62368 CB認証(申請中)
- 2Mm x 2mm SONパッケージの小型フットプリント
アプリケーション
- アダプタ入力保護
- 電力量計
- スマートスピーカ
- ワイヤレスイヤホン充電器
- セットトップボックス
- IPネットワークカメラ
その他の資料
簡略図
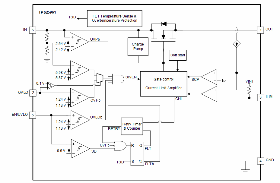
ブロック図
公開: 2023-01-20
| 更新済み: 2023-02-01

