出力スルーレートと突入電流は、単一の外付けコンデンサを使用して調整できます。負荷は、安全に固定されている最高電圧(ピンによって選択可)出力をクランプすることによって入力の過電圧状態から保護されています。また負荷は、調整できる過電圧閾値を入力が超えた場合に出力をカットオフすることによって入力の過電圧状態から保護されます。デバイスは、電流を能動的に制限するか回路を開くことによって出力の過負荷に対応します。出力電流制限の閾値、ならびに過渡過電流消去タイマーは調整できます。電流制限制御ピンは、アナログ負荷電流モニターとしても機能します。
Texas Instruments TPS2597は、2mm x 2mm、10ピンHotRod ™QFNパッケージでご用意があり、熱性能の向上とシステムのフットプリントの削減を目的としています。このデバイスは、–40°C~+125™Cの接合部温度範囲で動作します。
特徴
- 2.7V~23Vの広い動作入力電圧範囲
- 28V絶対(最大)
- 低オン抵抗(Ron = 9.8mΩ(標準)が備わった統合FET
- 高速過電圧保護
- ピン選択可能な閾値(3.89V、5.76V、13.88V)および5µs(標準)応答時間が備わった過電圧クランプ(OVC)
- 1.2Μs(標準)応答時間が備わった調整可能な過電圧ロックアウト(OVLO)
- 過電流保護(負荷電流モニター出力(ILM)搭載)
- アクティブ電流制限または回路ブレーカのオプション
- 調整可能な閾値(ILIM)0.87A~7.7A
- ILIM > 1.74Aで±10%の精度
- 2 x ILIMまでピーク電流を実現できる調整式過渡消去タイマー(ITIMER)
- 出力負荷電流モニタ精度(±8%(最大)
- 短絡保護のためのファーストトリップ応答
- 550ns(標準)応答時間
- 調整式(2 x ILIM)および固定閾値
- 調整可能な低電圧ロックアウト閾値(UVLO)が備わっているアクティブ高イネーブル入力
- 調整可能スルー・レート制御(dVdt)
- 過熱保護
- デジタル出力
- 障害通知(FLT)
- 閾値(PGTH)を調整できる電源正常表示(PG)
- UL 2367認可(申請中)
- IEC 62368 CB認証(申請中)
- 小型フットプリント(QFN 2mm × 2mm、0.45mmピッチ)
アプリケーション
- サーバ、PCマザーボード、アドインカード
- エンタープライズ・ストレージ – RAID/HBA/SAN/CESD
- 患者モニタリング
- 電化製品と電力ツール
- 小売販売時点管理端末
- スマートフォンとタブレット
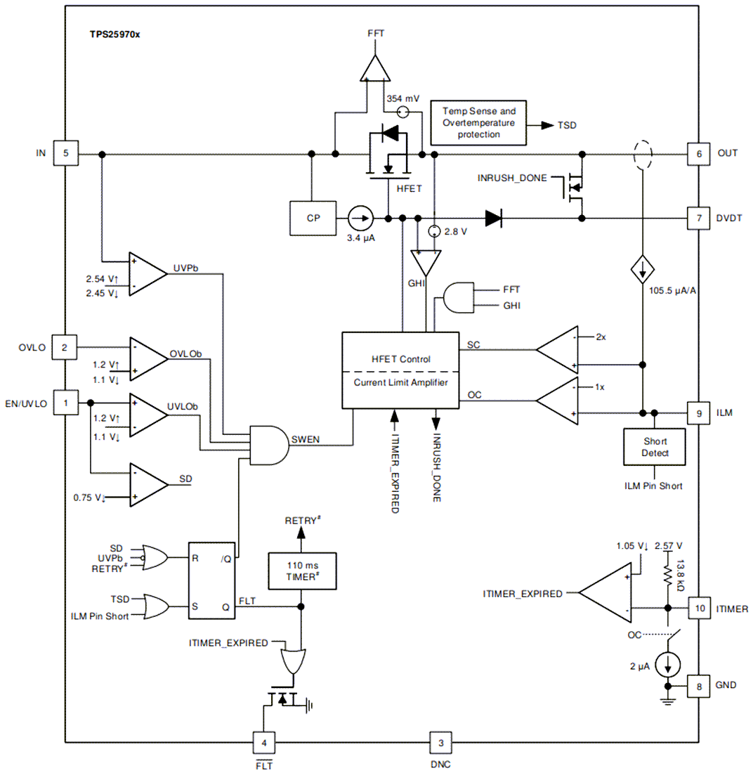
機能ブロック図
公開: 2022-03-22
| 更新済み: 2022-03-30

