過電流状態、回路ブレーカ、またはアクティブ電流リミッタへの応答を選択できる複数のデバイスオプション出口があります。単一の外付けレジスタを使用すると、過電流制限と高速トリップ(短絡)閾値をセットできます。TPS25982は、過渡事象と実際の障害を識別することによって、過電流応答を内部で管理します。これによって、障害に対する保護の堅牢性を妥協することなく、ラインと負荷の過渡が発生している最中にシステムを途切れることなく機能させることができます。
TPS25982スマートeFusesは、–40˚C~125˚Cの接合部温度範囲動作向けに特徴付けられており、2.7V~24Vの広い入力電圧範囲で動作します。
TPS25982スマートeFusesは、–40˚C~125˚Cの接合部温度範囲動作向けに特徴付けられており、2.7V~24Vの広い入力電圧範囲で動作します。
特徴
- 広い入力電圧範囲: 2.7V~24V
- 30V絶対最大
- 低ON抵抗: RON = 2.7mΩ typical
- 調節可能な電流制限閾値
- 範囲: 2A~15A
- 精度: ±8%(標準でILIM > 5A)
- 回路ブレーカと電流リミッタオプション
- 過電流ブランキングタイマを調整可能
- 負荷過渡を調整(トリッピングなし)
- 高精度電流モニタ出力
- ±1.5%(25°CでのIOUT> 3Aの場合)
- ユーザによる構成が可能な障害応答
- ラッチオフまたは自動再試行
- 再試行数 (有限または無制限)
- 再試行の間の遅延
- 堅牢な短絡保護
- 高速トリップ応答時間<400ns typical
- 電力をショート事象に対して100万回テスト済
- ライントランジェントに対する耐性 - わずらわしいトリッピング
- 調整可能な出力スルーレート(dVdt)制御
- 調整可能な低電圧ロックアウト
- 過電圧ロックアウト (固定3.7V、7.6V、16.9V、OVLOオプションなし)
- 統合過温度上昇保護
- パワーグッド表示
- 負荷検出とハンドシェークタイマを調整可能
- UL 2367認可(申請中)
- IEC 62368 CB認証(申請中)
- 小型フットプリント: 4mm × 4mm QFNパッケージ
アプリケーション
- サーバスタンバイレール、PCIeライザ、アドオンカード、ファンモジュール保護
- ルータとスイッチ光学モジュール保護
- ホットスワップ、ホットプラグ
- 産業用PC
- デジタルTV
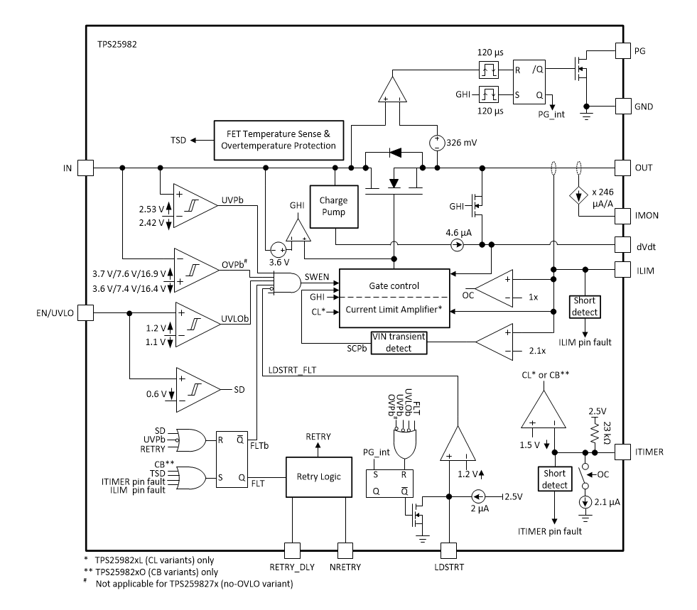
ブロック図
公開: 2019-07-15
| 更新済み: 2023-09-28

