Texas Instruments TPS25983ホットスワップ電子ヒューズ
Texas Instruments TPS25983ホットスワップ電子ヒューズは、小型パッケージに収められた 高集積な回路保護および電源管理デバイスです。 これらのeFuseは、2.7V~26Vの広い入力電圧範囲で動作し、過負荷、短絡、電圧サージ、逆電流、過剰な突入電流に対する堅牢な防御機能を備えています。 過電流制限スレッショルドは、1つの外付け抵抗器で設定でき、過電圧イベントはユーザーが調整可能な過電圧スレッショルドを備えた内部遮断回路によって制限されます。主なアプリケーションは、電源多重化、ホット スワップ、ホット プラグ、PCIeライザー、アドオン・カード、ルーター/スイッチの光モジュール保護、産業用PC、コードレス電動工具の充電器などです。これらのデバイスは、過渡事象と実際のフォルトとを識別して、過電流応答をインテリジェントに管理します。このため、フォルトに対する保護の堅牢性を損なわずに、システムはライン過渡や負荷過渡の間も中断なく動作できます。TPS25983 ホットスワップeFuseは、小型の4mm × 4mm QFNパッケージで供給されます。これらのデバイスは、-40°C~125°Cの接合部温度範囲で動作が規定されています。
特徴
- 幅広い入力電圧範囲:2.7V~26V
- 30V絶対最大(定格)
- 低ON抵抗:
- 低いオン抵抗:RON = 2.7mΩ (代表値)
- 調整可能な電流制限スレッショルド:
- 範囲 2A~18A
- 精度:±8% (ILIM > 5A での代表値)
- サーキット・ブレーカと電流リミッタのオプション
- 調整可能な過電流ブランキング・タイマ
- 負荷過渡を調整(トリッピングなし)
- 正確な電流モニタ出力
- ±1.5% (25°C、IOUT > 3A での代表値)
- ±3% (IOUTの最大値 > 3A)
- 調整可能な低電圧誤動作防止機能
- 調整可能な過電圧誤動作防止機能
- フォルト応答をユーザーが設定可能
- ラッチオフまたは自動再試行
- 再試行回数 (有限または無限)
- 再試行間隔
- 堅牢な短絡保護機能
- 高速トリップ応答時間:400ns未満 (代表値)
- 入力過渡応答への耐性 – 不要なトリップなし
- 調整可能な出力スルーレート (dVdt) 制御
- 無効/オフ状態で逆電流ブロックするために外部FETを駆動するオプション
- 統合過温度上昇保護
- パワー・グッド表示
- 小型フットプリント:
- 4mm × 4mmのQFNパッケージ
アプリケーション
- ホットスワップ、ホットプラグ
- 電源多重化
- サーバーのスタンバイ・レール、PCIeライザー、アドオン・カード、ファン・モジュールの保護
- ルーターとスイッチの光モジュール保護
- 産業用PC
- コードレス電動工具の充電器
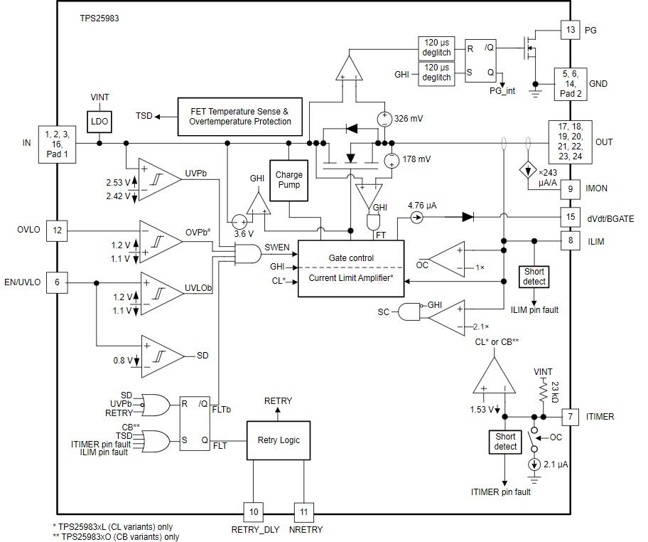
機能ブロック図
概略図
公開: 2024-01-10
| 更新済み: 2025-04-16
