Texas Instruments TPS25984B スタック可能な eFuse
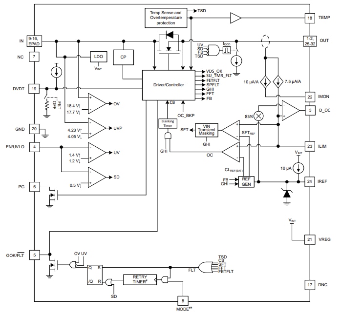
Texas Instruments TPS25984BスタッカブルeFuseは、最小限の外付け部品で複数の保護モードを提供する、高電流でスタッカブルな統合ホットスワップ保護デバイスです。これらのデバイスを並列に積み重ねることで、大電力システムの総電流容量を増やすことができます。TPS25984B eFuse は高精度のアナログ負荷電流モニターを内蔵しており、定常状態および過渡状態の負荷電流をモニターすることができます。これにより、Intel® PSYS や PROCHOT™などの高度なダイナミックプラットフォームパワーマネージメント技術の実装が可能になります。TPS25984B eFuseは、内蔵 FET の健全性監視およびレポート機能、専用故障表示ピン、55A定格 RMS 電流、出力短絡イベントに対する高速トリップ応答 (<200ns) を備えています。これらのデバイスは、-40°C~125°Cの温度範囲および4.5V~16Vの入力電圧範囲で動作します。TPS25984B eFuseは、ネットワークインターフェースカード、データセンタースイッチ、ルーター、ファントレイ、サーバー、および高性能コンピューティングで使用されています。
特徴
- 入力動作電圧範囲: 4.5V ~ 16V
- 20VDC、23.5V過渡絶対最大電圧
- -1V出力までの負電圧に耐えます。
- 0.8mΩ(代表値)内蔵FETと超低RDSON
- 55A定格 RMS 電流および70Aピーク電流
- 大電流対応のため、複数のeFuseの並列接続をサポート
- 起動時の電流バランシング
- 温度過昇保護(OTP)
- FETの健全性監視機能と報告機能を内蔵
- アナログダイ温度モニター出力(TEMP)
- 突入電流保護用の調整可能な出力スルー・レート制御(dVdt)
- 調整可能な低電圧誤動作防止(UVLO)付きアクティブ・ハイ・イネーブル入力
- 故障表示専用端子
- 高速過電圧保護(固定18.4Vしきい値)
- パワーグッド(PG)表示端子
- 堅牢な過電流保護:
- 10A~80A、精度±5%調整可能な過電流しきい値 (IOCP)
- ピーク電流をサポートする過渡過電流ブランキングタイマーを内蔵した定常動作時のサーキットブレーカー応答
- 調整可能な起動時アクティブ電流制限 (ILIM)
- 堅牢な短絡保護
- 出力短絡イベントに対する高速トリップ応答 (<200ns)
- 調整可能 (2x IOCP) および固定しきい値
- 電源ラインの過渡現象に強い
- 正確なアナログ負荷電流モニタリング
- ±1.4%精度および>500kHz帯域幅
- フットプリント:5mm x 5mm
- 100%鉛フリー
アプリケーション
- ネットワークインターフェースカード
- データ・センタ・スイッチ
- グラフィックスおよびハードウェアアクセラレータカード
- ルータ
- ファントレイ
- サーバー
- 入力ホットスワップとホットプラグ
- ハイパフォーマンス・コンピューティング
機能ブロック図
公開: 2025-01-19
| 更新済み: 2025-03-11
