Texas Instruments TPS274C65/65CP 4チャネル・ハイサイド・スイッチ
Texas Instruments TPS274C65/65CP 65mΩ 4チャネル・スマート・ハイサイド・スイッチは、統合ADCとシリアル・インターフェイス (SPI) 制御機能を搭載し、産業用制御システムの要件を満たすように設計されています。低いRDSON(65mΩ)により、大きな出力負荷電流の場合でもデバイスの電力損失を最小限に抑えられます。これらの12V~36Vスイッチは保護および診断機能を内蔵しており、短絡や負荷障害などの有害な事象が発生した場合でもシステムを確実に保護します。TPS274C65モジュールは、出力負荷電流に関係なく保護を提供するために、300mA~2.6Aの信頼性の高い電流制限を備えて故障を防止します。TI TPS274C65/65CP 65mΩ 4チャネル・スマート・ハイサイド・スイッチは、0.5mm のピン・ピッチの小型6mm x 6mm QFNパッケージで供給されます。主なアプリケーションは、産業用プログラマブル ロジック コントローラ (PLC) システム、デジタル出力モジュール、IOLinkマスター ポート、センサ電源などです。特徴
- クワッドチャネル65mΩ RON SPI制御のスマートなハイサイド・スイッチ
- 低いRON により、500mA~2A/1.9AのDC負荷の低電力消散を実現
- SPI制御により、制御を出力から簡単に絶縁可能
- 小型6mm x 6mmリードレス・パッケージ、0.5mmピン・ピッチ
- 誘導性、容量性、抵抗性の負荷を駆動可能
- 突入電流管理のためのデュアル電流制限スレッショルド
- 誘導性負荷を消磁する内蔵出力クランプ
- 調整可能な電流制限により、システムレベルの信頼性が向上
- 300mA~2.2A/1.9Aの電流制限設定ポイント
- 堅牢な出力保護
- サーマル・シャットダウン機能を内蔵
- グランドへの短絡に対する保護
- 構成可能な障害処理
- 診断機能により、モジュールのインテリジェンスが向上
- 出力負荷電流測定
- 断線と電源への短絡の検出
アプリケーション
- 産業用PLCシステム
- デジタル出力モジュール
- IOLinkマスター・ポート
- センサ供給
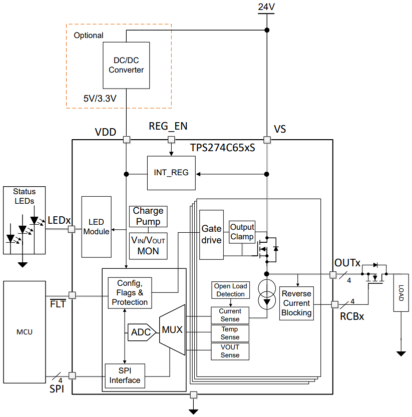
標準アプリケーション図
公開: 2023-05-04
| 更新済み: 2024-05-29
