Texas Instruments TPS281C30ハイサイド・スイッチ
Texas InstrumentsTPS281C30ハイサイドスイッチは、産業用制御システムの要件を満たすように設計されたシングルチャネル スマート ハイサイド スイッチです。このスイッチは、60V耐性、30mΩ 低オン抵抗、6A連続負荷電流で動作します。TPS281C30スイッチの保護機能には、サーマル シャットダウン、出力クランプ、電流制限が含まれます。このデバイスは、-40°C ~ 125°C の温度範囲で動作します。TPS281C30スイッチは、正確な負荷電流の検出も提供し、過負荷や開負荷の検出などの負荷診断の改善を可能にし、より優れた予知保全を可能にします。ハイサイドスイッチは、デジタル出力モジュール、セーフ・トルク・オフ(STO)、保持ブレーキ、および一般的な抵抗性、誘導性、容量性負荷で使用されます。特徴
- 6V~36Vワイド動作電圧範囲
- 無効時のDC許容差 64V
- 30mΩ (代表値)、55mΩ (最大値)
- 調整可能な電流制限によってシステムレベルの信頼性を向上:
- バージョンA: 1A~5A(固定0.5A)
- バージョンB: 2A~10A(固定0.5A)
- 正確な電流センシング:
- 標準センスモードにおいて1Aで±4%
- 高精度センスモードにおいて6mAで±12.5%
- 統合誘導放電クランプ>65V
- <0.5µAの低いスタンバイ電流
- <1.5mA の低静止電流 (Iq)
- 機能安全対応
- -40°C~125°C動作接合部温度範囲
- 入力制御:
- 1.8V、3.3V、5Vロジック互換
- ADC保護のための障害センス電圧スケーリングを内蔵
- オフ状態でのオープン負荷検出
- 熱シャットダウンとスイング検出
- 14ピンの熱強化型TSSOPパッケージ
- 20ピンの熱強化型QFNパッケージ
アプリケーション
- デジタル出力モジュール
- 安全なトルクオフ(STO)
- 保持ブレーキ
- 一般的な抵抗性、誘導性および容量性負荷
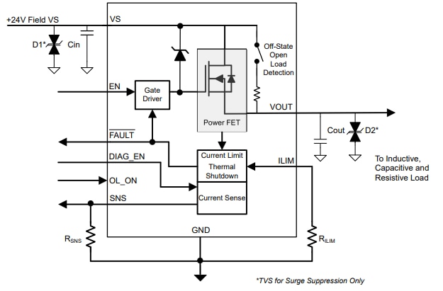
機能ブロック図
アプリケーション回路図
公開: 2023-02-14
| 更新済み: 2024-11-05
