Texas Instruments TPS3870-Q1高精度過電圧リセットIC
Texas Instruments TPS3870-Q1高精度過電圧リセットICは、統合過電圧(OV)モニタまたはリセットICで、業界最小クラスの6ピンパッケージに収められています。この高精度電圧監視装置は、低電圧電源レール上で動作するシステムにとって理想的なモニタで、電源公差のマージンは狭く設定してあります。低閾値のヒステリシスオプションによって、監視対象の電圧電源が通常の動作範囲に収まっている時の誤リセット信号を防止します。内部グリッチ耐性とノイズフィルターが誤信号によって生じた誤リセットをさらに排除します。TPS3870-Q1は、過電圧リセット閾値の設定に外付けレジスタを一切必要としません。この機能によって、全体的な精度、コスト、ソリューションサイズがさらに最適化され、安全システムの信頼性が向上します。コンデンサ時間(CT)ピンは、各デバイスに設計された2つの利用可能なリセット時間遅延の間での選択に使用されます。また、コンデンサを接続することによって、リセット時間遅延も調整できます。別のSENSE入力ピンとVDDピンを使用すると、信頼性の高いシステムによって求める冗長性を考慮できるようになります。
このデバイスは、4.5µA(標準)の一般的な自己消費電流仕様です。TPS3870-Q1は、車載アプリケーションに適しており、AEC-Q100 Grade 1の認定を受けています。
特徴
- 車載アプリケーション向けに品質評価済
- AEC-Q100で品質評価済み、結果は以下のとおり
- デバイス温度グレード1: –40°C~+125°Cの動作周囲温度
- デバイスHBM ESD分類レベル2
- デバイスCDM ESD分類レベルC7B
- 入力電圧範囲: 1.7V~5.5V
- 1.7V不足電圧六アウト(UVLO)
- 7µA(最大)低自己消費電流
- 高い閾値精度
- ±0.25% (typical)
- ±0.7% (–40°C~+125°C)
- 固定閾値レベル
- 500mV~1.3Vで50mVステップ
- 1.5V、1.8V、2.5V、2.8V、2.9V、3.3V、5V
- ユーザーによる調整が可能な電圧閾値レベル
- 内部グリッチ耐性とヒステリシス
- 1%ステップで3%~7%許容差
- 固定時間遅延オプション: 50µs、1ms、5ms、10ms、20ms、100ms、200ms
- 単体の外部コンデンサを活用してプログラミングできる時間遅延オプション
- オープンドレイン・アクティブ低OVモニタ
- RESET電圧ラッチ出力モード
アプリケーション
- 先進運転支援システム(ADAS)
- カメラ
- センサフュージョン
- HEV/EV
- FPGA、ASIC、DSPベースのシステム
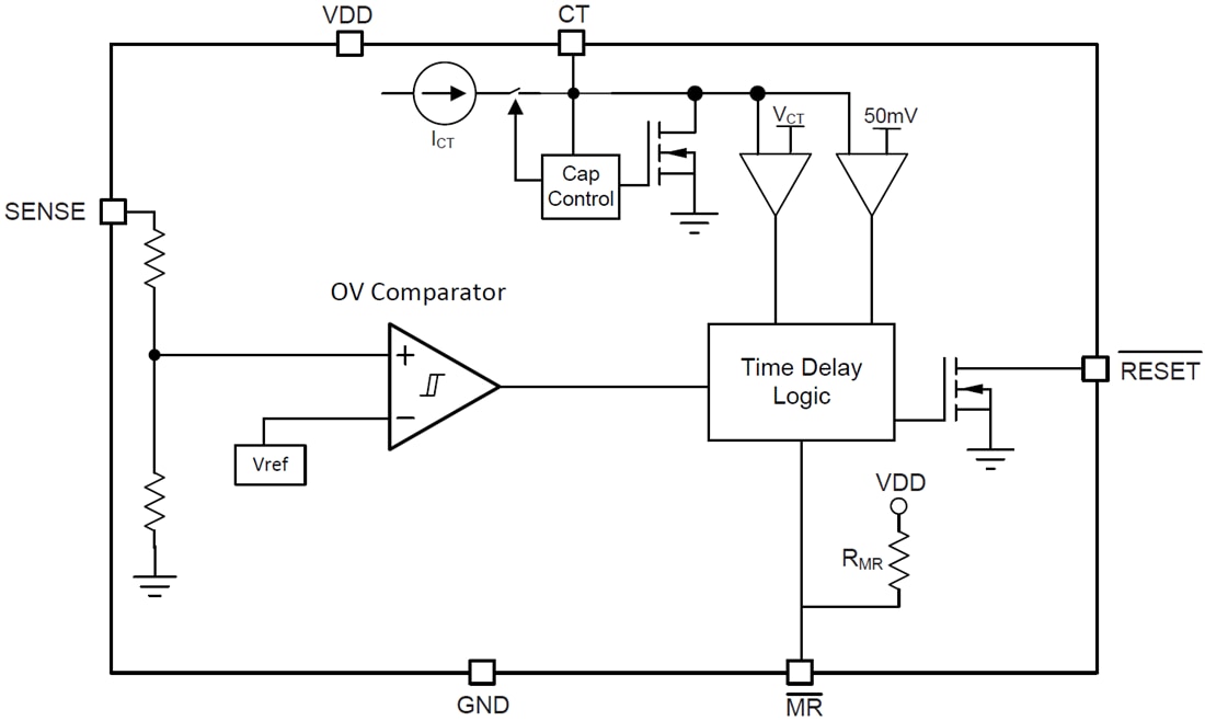
機能ブロック図
公開: 2019-10-31
| 更新済み: 2025-06-06
