Texas Instruments TPS40210-EP入力電流モードブーストコントローラ
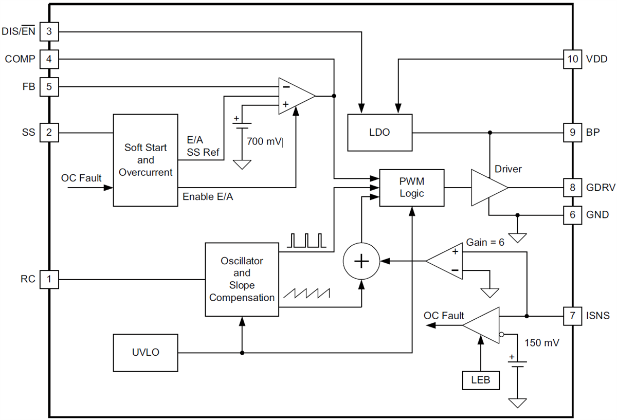
Texas Instruments TPS40210-EP入力電流モードブーストコントローラは、広い入力電圧(4.5~52V)の非同期ブーストコントローラです。このデバイスは、ブースト、フライバック、SEPIC、およびさまざまなLEDドライバアプリケーションを含めて、接地ソースNチャンネルFETを必要とするトポロジに適しています。このデバイスの特徴には、プログラマブルソフトスタート、自動リトライ付き過電流保護、プログラマブル発振器周波数があります。電流モード制御によって、改善された過渡応答と簡略化されたループ補償が実現しています。代表的なアプリケーションには、LED照明、工業制御システム、バッテリ駆動システムがあります。The Texas Instruments TPS40210-EP devices have gold bond wires, a temperature range of –55 to +105°C, and an SnPb lead finish. The TPS40210-Q1 and TPS40211-Q1 devices are AEC-Q100 qualified for automotive applications.
特徴
- ブースト、フライバック、SEPIC、LED駆動用アプリ
- 広い入力電圧範囲: 4.5V~52V
- 調整可能周波数発振器
- 固定周波数電流モード制御
- 内部スロープ補償
- 統合ローサイドドライバ
- プログラマブル・クローズドループ・ソフトスタート
- 過電流保護
- 外部同期対応
- リファレンス700mV
- 低電流無効機能
アプリケーション
- LED照明
- 産業用制御システム
- バッテリ駆動システム
機能ブロック図
公開: 2016-03-31
| 更新済み: 2025-06-06
