Texas Instruments TPS48110Q1EVM評価モジュール
Texas Instruments TPS48110Q1EVM評価モジュール は、TPS48110-Q1車載用スマート高圧側ドライバを評価するように設計されています。TPS48110-Q1ドライバは、3.5V~80Vの入力電圧で動作し、4Aの強力なゲート駆動強度があり、大電流設計でのスイッチング並列MOSFETが可能です。TPS48110Q1EMは、プログラマブル回路ブレーカ・タイマ、負荷電流監視出力、プログラマブル自動再試行とラッチオプションが特徴です。この評価モジュールは、PTCヒーター、配電装置、eCATヒーターに適用できます。特徴
- 動作電圧範囲: 3.5V~80V
- オンボードジャンパを使用して5A~50Aの間で調整できる過電流保護
- プログラマブル回路ブレーカ・タイマ
- アナログ電流監視出力
- 過電流および過熱障害のLEDステータス表示
アプリケーション
- PTCヒーター
- 配電装置
- eCATヒーター
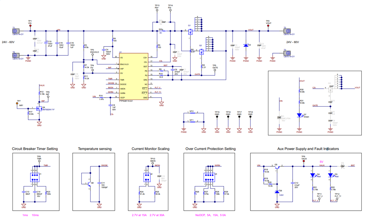
回路図
その他の資料
公開: 2023-02-16
| 更新済み: 2023-03-02
