Texas Instruments TPS4813-Q1高圧側ドライバ
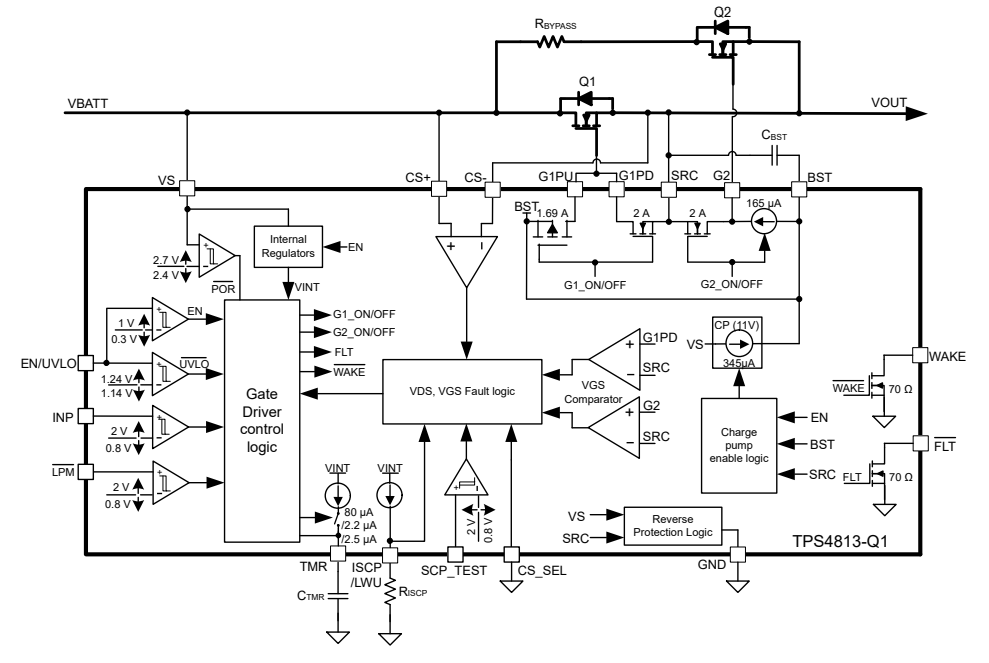
Texas Instruments TPS4813-Q1ハイサイドドライバは、12V、24V、48Vシステム設計用に設計された100Vおよび低IQ デバイスです。このドライバには、メインパスのMOSFETを駆動するための1.69Aソース容量と2Aのシンク容量を持つ2つのゲートドライブが含まれています。また、TPS4813-Q1ドライバは、165µAソースと2Aシンク容量で構成されています。このドライバは、MOSFETの VDS センシングまたは外部RSNS 抵抗器を使用して、調整可能な短絡保護を提供します。TPS4813-Q1ドライバは、自動車アプリケーション向けのAEC-Q100認定を受けています。TPS4813-Q1ドライバは、-65Vまでの負の電源電圧に耐え、負荷を保護することができます。このドライバは、11Vチャージ・ポンプを内蔵し、低電力モードから WAKE表示付きのアクティブ・モードへの高速移行が特徴です。TPS4813-Q1ドライバは、調整可能な入力低電圧ロックアウト(UVLO)保護を提供します。このドライバは、自動車の48Vリチウムイオンおよび配電ボックスアプリケーションで使用されます。
特徴
- AEC-Q100自動車用グレード1温度認定:
- デバイス温度グレード1:動作温度範囲 -40°C~125°C
- 入力範囲 3.5V~95V(100V絶対最大)
- -65Vまでの逆入力保護
- 11Vチャージポンプ内蔵
- 低静止電流、低電力モードで35µA(LPM = Low)
- 短絡コンパレータ診断(SCP_TEST)
- 調整可能な入力低電圧ロックアウト(UVLO)
- 低い1µA(代表値)シャットダウン電流(EN/UVLO = Low)
- 強力なゲートドライブ(G1PU/G1PD:1.69Asrc および2Asink)
- 低電力モードからアクティブモードへの高速移行
- 調整可能な応答時間(TMR)および障害フラグ出力(FLT)を備えた調整可能な短絡保護(ISCP)
- 外部LPMトリガー(LowからHigh)による低電力パスからメインパスへのスイッチ・オーバー・タイムは8µs
- 低電力パスからメインパスへの切り替え(6µs)機能を備えた調整可能な負荷ウェイクアップしきい値(ILWU)
- 短絡障害、チャージポンプ不足電圧、入力不足電圧時の障害表示
アプリケーション
- 自動車用48Vリチウムイオン
- 配電ボックス
機能ブロック図
アプリケーション回路図
その他の資料
公開: 2025-01-16
| 更新済み: 2025-05-06
