Texas Instruments TPS51216 DDRメモリパワーソリューション
Texas Instruments TPS51216 DDRメモリパワーソリューションは、最小限のスペースでのDDR2、DDR3、DDR3Lメモリシステムを対象とした完全電源を実現しています。このTIデバイスには、同期バックレギュレータ・コントローラ(VDDQ)が統合されており、2Aシンク/ソース追跡LDO(VTT)およびバッファされた低ノイズリファレンス(VTTREF)が備わっています。TPS51216には、使い勝手の良さと高速過渡応答を目的に300kHz/400kHz周波数と結合されたD-CAP™モードが採用されています。VTTREFは、VDDQ/2を0.8%の優れた精度内で追跡します。2-Aシンク/ソース・ピーク電流機能を実現しているVTTには、10μFのセラミック静電容量のみ必要です。TPS51216は、豊富な便利な機能だけでなく、優れた電源性能も実現しています。特徴
- 同期バックコンバータ (VDDQ)
- 変換電圧範囲: 3V~28V
- 出力電圧範囲: 0.7V~1.8V
- 0.8% VREF精度
- 高速過渡応答用のD-CAP+™モード
- 300kHz/400kHzスイッチング周波数を選択可
- 自動スキップ機能による軽負荷および重負荷の効率最適化
- S4/S5状態でのソフトOFFに対応
- OCL/OVP/UVP/UVLO保護
- パワーグッド出力
- 2A LDO(VTT)、バッファされたリファレンス(VTTREF)
- 2A(ピーク)シンクおよびソース電流
- 10μFのセラミック出力静電容量のみ必要
- バッファ済、低ノイズ、10-mA VTTREF出力
- 0.8% VTTREF、20mV VTT精度
- S3でHigh-Z、S4/S5でソフトOFFに対応
アプリケーション
- DDR2/DDR3/DDR3Lメモリ電源
- SSTL_18、SSTL_15、SSTL_135、HSTL端子
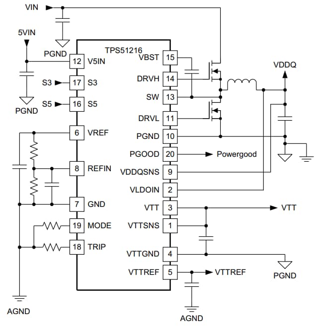
機能ブロック図
公開: 2019-10-21
| 更新済み: 2024-01-02
