Texas Instruments TPS51375同期降圧コンバータ
Texas Instruments TPS51375同期降圧コンバータは、高効率で使いやすいMOSFETを内蔵し、外付け部品点数を最小限に抑えた省スペースのソリューションです。TPS51375は、D-CAP3制御モードを利用し、高速な過渡応答と、内部補償による卓越したラインおよび負荷レギュレーションを提供します。モノリシック12Aまたは14Aコンバータには、ULQ™バッテリ寿命延長機能があり、低電力動作で長時間のバッテリ寿命を実現します。入力電圧が低い場合、大容量動作により負荷過渡性能が大幅に向上します。さらに、差動リモートセンシング、高い軽負荷効率を実現するエコモード動作、軽負荷効率をさらに最適化するVCC 切り替え機能、低出力電圧下での負荷過渡現象を改善するボディ・ブレーキ機能を備えています。TI TPS51375は、Intel Meteor LakeおよびArrow LakeプラットフォームのVCCPRIM_VNNAONパワーレールをサポートします。パワーグッドインジケータを内蔵し、出力放電機能を備えています。このデバイスは、OVP、UVP、OCP、OTP、UVLOなどの完全な保護機能を提供します。
デバイスは19ピン、3,0mmx4,0mmHotRodパッケージに収納され、ジャンクション温度は-40°C~125°C。
特徴
- 入力電圧範囲4.5V~24V
- 出力電圧
- 0.6V~5.5V(TPS51375 とTPS51375L)
- 0.6V~2V(TPS51375H)
- 統合10mΩおよび5mΩ FET
- 連続出力電流
- 12A(TPS51375 およびTPS51375L) をサポートしています。
- 14Aをサポート(TPS51375H)
- 270uAの低静止電流
- ±1,0%基準電圧精度(25°C)
- D-CAP3™高速過渡応答のための制御モードアーキテクチャ制御、0.77V出力の最適化
- POSCAPおよびすべてのMLCC出力コンデンサをサポート
- 差動リモートセンシング
- ULQはシステムスタンバイ時のバッテリ寿命を延長します
- 内蔵出力放電機能
- 集積正常電源インジケータ
- 固定600kHzスイッチング周波数
- 26A固定OC制限
- 固定ソフトスタート時間:1,0ms
- 大負荷サイクル動作
- サイクル別の過電流保護
- ラッチ出力OV、UV保護
- ノンラッチUVLOとOT保護
- 動作接合部温度-40°C〜125°C
- 19ピン、3,0mm×4,0mm、HotRod™ WQFNパッケージ
アプリケーション
- ノートブックとPCコンピュータ
- ウルトラブック、ハンドヘルド、タブレット
- 産業用PCシングルボードコンピュータ
- 非軍事ドローン
- 分散型電源システム
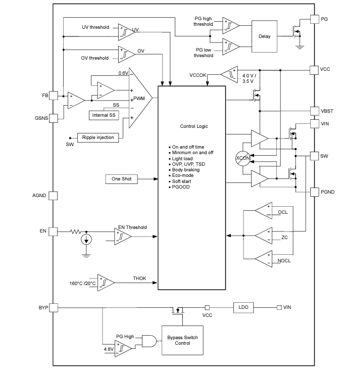
回路図
公開: 2024-11-07
| 更新済み: 2025-09-02
