Texas Instruments TPS53830A統合型降圧デジタルコンバータ
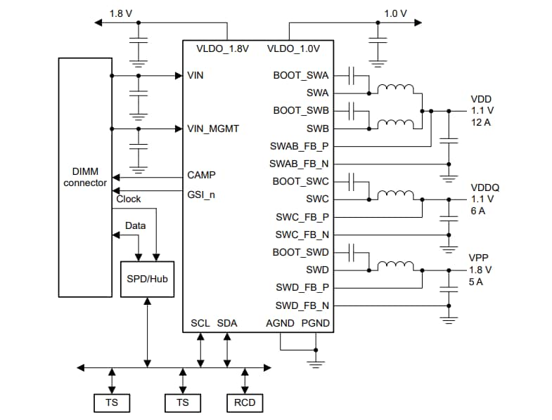
Texas Instruments TPS53830A 統合型降圧デジタルコンバータは、DIMM上のDDR5で使用する電源用のD-CAP+™モード統合降圧コンバータです。本デバイスは、DIMMモジュールのDRAMチップにVDD 、VDDQ 、VPP の各電圧を供給し、電流を構成可能です。大電流レールを2相または2出力に構成し、D-CAP+モード制御で最大12A (または6A + 6A) の電流を供給できます。従来のコンバータも、使いやすさと外付け部品削減のために内部補償を利用しています。TPS53830A統合降圧デジタルコンバータは、入力電圧、出力電圧、出力電流といった遠隔測定機能(テレメトリ機能)を完備しています。過電圧、低電圧、過電流制限、温度過昇の各保護機能も搭載しています。TPS53830Aは、放熱特性に優れた35ピンQFNパッケージでご用意があり、-40°C~+105°Cで動作します。
特徴
- シングル・シリコン設計でDDR5アプリケーションをサポート
- VDD (1.1V)、VDDQ (1.1V)、VPP (1.8V) を供給する3つの出力と任意の第4の出力 (VDD2)
- 3出力の場合、VDD (SWA 2相) に12A、VDDQ(SWC) に6A、VPP(SWD) に5A
- 4出力の場合、VDD1(SWA) に6A、VDD2(SWB) に6A、VDDQ(SWC) に6A、VPP(SWD) に5A
- 差動リモート・センシング:VDD 、VDDQ 、VPP
- D-CAP+™制御による高速過渡応答
- 4.5V~15Vの広い入力電圧
- プログラマブル内部ループ補償
- 位相ごとのサイクル・バイ・サイクル電流制限
- プログラム可能な周波数:500kHz~1.375MHz
- 電圧、電流、電力、温度、フォルト状態の遠隔測定のためのI2CおよびI3Cバス・インターフェイスをサポート
- 過電流、過電圧、過熱保護
- 永続的なレジスタ(ブラックボックス)機能
- 低零入力電流
- 5mm x 5mm、35ピン、QFN PowerPad™パッケージ
簡略アプリケーション
公開: 2022-12-23
| 更新済み: 2025-04-16
