TI TPS53832A PMICは、入力電圧、出力電圧、出力電流などの遠隔測定機能(テレメトリ機能)を完備しています。過電圧、低電圧、過電流制限、温度過昇の各保護機能も搭載しています。
TPS53832Aは、放熱特性に優れた35ピンQFNパッケージでご用意があり、-40°C~+105°Cで動作します。
特徴
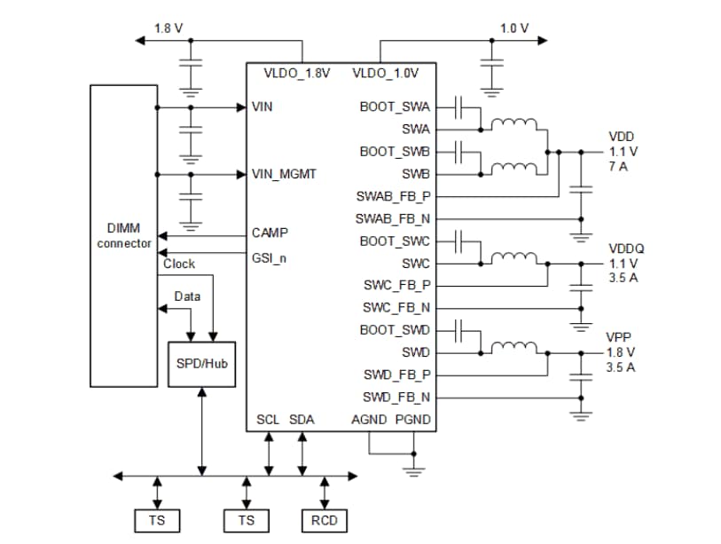
- DDR5アプリケーションをサポートする単一のシリコン設計
- オプションの4つの出力(VDD2)が備わったVDD(1.1V)、VDDQ(1.1V)、VPP(1.8V)を供給する3つの出力
- 3つの出力では、VDD(SWAデュアル位相)では7A、VDDQ(SWC)では3.5A、3つの出力が備わったVPP(SWD)では3.5A
- 4つの出力では、VDD1(SWA)では3.5A、VDD2(SWB)では3.5A、VDDQ(SWC)では3.5A、VPP(SWD)では3.5A
- VDD、VDDQ、VPPの差動リモート・センス
- 高速過渡応答のためのD-CAP+™制御
- 4.5V~15Vの広い入力電圧
- プログラマブル内部ループ補償
- 位相ごとのサイクル・バイ・サイクル電流制限
- 500kHz ~1.375MHzのプログラマブル周波数
- 電圧、電流、電力、温度、障害状態のテレメトリを目的としたI2CおよびI3Cバスインターフェイスをサポート
- 過電圧、過電流、温度過昇保護
- 永続的なレジスタ(ブラックボックス)機能
- 低零入力電流
- 5mm x 5mm、35ピン、QFN PowerPad™パッケージ
簡略アプリケーション
公開: 2022-12-23
| 更新済み: 2023-04-12

