Texas Instruments TPS53915コンバーター
テキサス・インスツルメンツのTPS53915コンバーターは、適応型オンタイムD-CAP3制御モードを備えた小型の同期整流バック コンバーターです。このデバイスは使いやすく、スペースが重視される電源システムでも外付けコンポーネント数を少なく抑えることができます。このデバイスは高性能MOSFET、0.5% 0.6Vの高精度リファレンス、ブースト スイッチを内蔵しています。優れた特長としては、外付けコンポーネントの数が非常に少ないこと、負荷過渡応答が速いこと、オートスキップ モード動作、内部ソフトスタート制御、そして補償が不要であることなどが挙げられます。また、電源設計をシンプルにするプログラム性とPMBus™経由の故障レポート機能も備えています。強制連続導通モードは、高性能DSPやFPGAの厳しい電圧安定化精度要件の達成に寄与します。TPS53915は28ピンQFNパッケージで供給され、–40°C~85°Cの周囲温度に対して仕様が定められています。特徴
- Integrated 13.8 and 5.9mΩ MOSFETs support 12A continuous output current
- Adjustments available Via PMBus
- Voltage Margin and Adjustment
- Soft-Start Time
- Power-On Delay
- VDD UVLO Level
- Fault Reporting
- Switching Frequency
- 600mV ±0.5% Tolerance reference voltage
- 0.6V to 5.5V output voltage
- D-CAP3™ Control Mode with Fast Load-Step Response
アプリケーション
- Server and cloud computing Point of Load
- Broadband, networking, and optical communications infrastructure
- I/O supplies
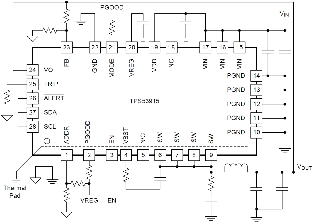
Simplified Schematic
TI WEBENCH Designer
TI Reference Designs Library
公開: 2014-02-21
| 更新済み: 2022-03-11
