Texas Instruments TPS54 Step Down SWIFT DC/DC Converters
Texas Instruments TPS54 Step-Down SWIFT DC-DC Converters provide input transient voltage protection that allows the device and the rest of a board to survive potentially damaging voltage spikes. These Texas Instruments DC/DC converters retain low output voltage even with a 60V transient voltage pulse. The high-performance TPS54 DC/DC converter family also provides light load efficiency, low quiescent current (ideal for applications based on TI MSP430 MCUs), a high switching frequency, and a small package size for space-limited designs. These DC-DC converters are a more basic version that provides ease of use, higher currents, and internal compensation.Features
- Transient Protection
- Withstands 65V spikes in 24/36V applications
- Supports 60V continuous operation
- High Performance
- 2.5MHz frequency avoids sensitive RF bands improving noise performance
- 20% lower Rds(on) than the nearest competitor in its class to maximize efficiency at full load
- Eco-Mode™ light load efficiency
- Low quiescent current: 116uA operating; 1.3uA shutdown
- Withstands Line Transients
- AC line
- Damper motors
- Switching relays
- Long Back-up Battery Life
- Low 116uA quiescent current
- Eco-Mode light load efficiency
- Allows Small Sized Unit
- 2.5MHz switching frequency uses a smaller L & C
- 10-pin MSOP PowerPAD™ package
Applications
- Wide Range of Applications for Low Voltage Systems
- Digital TV Power Supply
- High Definition Blu-ray Disc™ Players
- Networking Home Terminal
- Digital Set-Top Box (STB)
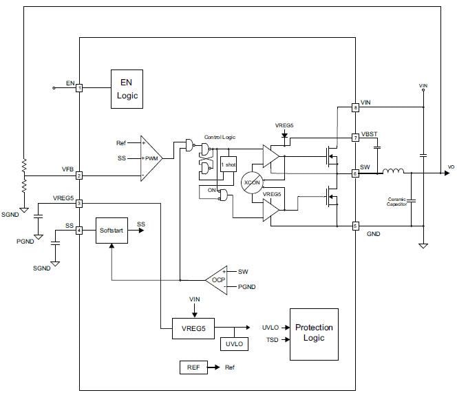
Block Diagram
View Results ( 28 ) Page
| 部品番号 | データシート | 出力電圧 | 出力電流 |
|---|---|---|---|
| TPS54160ADRCT | ![]() |
800 mV to 58 V | 1.5 A |
| TPS54140DGQ | ![]() |
Adjustable | 1.5 A |
| TPS54060DGQ | ![]() |
Adjustable | 500 mA |
| TPS54160ADRCR | ![]() |
800 mV to 58 V | 1.5 A |
| TPS54160DGQR | ![]() |
800 mV to 58 V | 1.5 A |
| TPS54040DGQR | ![]() |
Adjustable | 500 mA |
| TPS54060DGQR | ![]() |
Adjustable | 500 mA |
| TPS54160ADGQ | ![]() |
800 mV to 58 V | 1.5 A |
| TPS54160ADGQR | ![]() |
800 mV to 58 V | 1.5 A |
| TPS5420D | ![]() |
Adjustable | 2 A |
公開: 2009-05-14
| 更新済み: 2022-03-11

