Texas Instruments TPS541620同期SWIFT降圧コンバータ
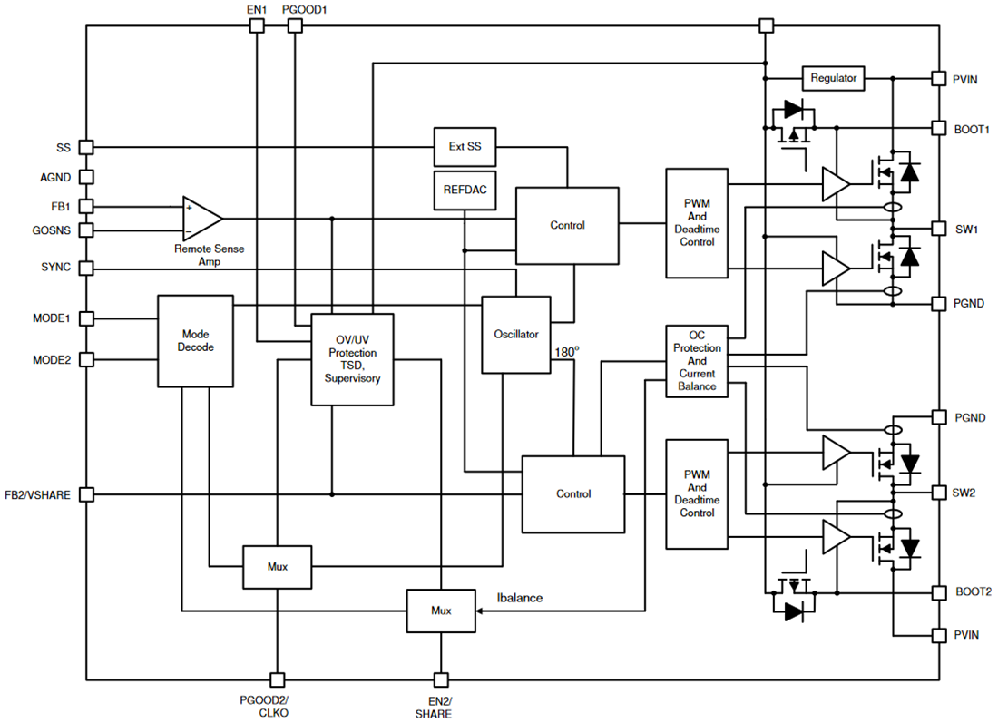
Texas Instruments TPS541620同期SWIFT降圧コンバータは、高レベルに集積された非絶縁型デュアルDC/DCコンバータです。高周波数動作の能力があり、3mm × 5mmパッケージに収められています。デバイスは、2本のシングル6Aレールとして構成するか、あるいは単一の12A電流負荷を駆動するように組み合わせることができます。Texas Instruments TPS541620には、固定周波数高度電流モード制御(ACM)が実装されており、ループ帯域幅を最適化する選択可能なランプ振幅構成があります。2本のモード選択ピン(モード1、2)は、スイッチング周波数、構成、クロック位相遅延、内部補償の選択に使用します。特徴
- ロスレス電流センサを備えた統合型24mΩおよび10mΩ MOSFET
- 固定周波数、内部補償された高度電流モード(ACM)制御
- 各出力で最大6Aのデュアル出力
- 最大12Aのデュアルフェーズ、単出力
- 単相または複相の位相インターリーブ動作
- SYNCとCLKOを使用した外部クロックへの同期
- 0.5V~5.5V出力電圧範囲
- 制御ループ性能を最適化するそれぞれのスイッチング周波数に対して選択できる4つのPWMランプオプション
- ソフトスタート時間は、単出力のマルチフェーズ構成では外部コンデンサで設定可能で、デュアル出力構成では1 msに固定されています。
- 多相動作での真の差動リモートセンシング
- 独立したイネーブルと電源正常
- 500kHz、1MHz、1.5MHz、2.0MHzの4つの中から選択できるスイッチング周波数オプション
- セーフプリバイアス起動に対応
- 温度過昇保護(ヒステリシス)
- –40°C~150°C動作接合部温度
- 3mm × 5mm、25ピンVQFN-HRパッケージ(0.5mmピッチ)
アプリケーション
- 無線および有線通信インフラ機器
- イーサネットスイッチおよびルータ
- ASIC、SoC、FPGA、DSP I/O電圧レール
- 工業試験と計測機器
機能ブロック図
公開: 2021-04-16
| 更新済み: 2024-10-28
