Texas Instruments TPS543320 3A同期バックコンバータ
Texas Instruments TPS543320 3A同期バックコンバータには、内部補償された固定周波数・高度電流モード制御が採用されています。最高2.2MHzまでのスイッチング周波数で動作しながら高い効率性を実現する能力があります。Texas Instruments TPS543320は、小型2.5mm × 3mm HotRod™ VQFNパッケージに収められており、高周波数での高い効率性に加えて、小型ソリューションサイズを必要とする設計に最適です。この固定周波コントローラは、500kHz~2.2MHzで動作できます。また、SYNCピンを使用して外部クロックに同期できます。その他の機能には、高精度電圧リファレンス、ソフトスタート時間の選択、プリバイアス出力への単調な起動、電流制限の選択、ENピンを介して調整できるUVLO、障害保護の完全なスイートがあります。特徴
- 固定周波数、内部補償された高度電流モード(ACM)制御
- 集積25mΩおよび13.9mΩMOSFET
- 4V~18V入力電圧範囲
- 0.5V~5.5V出力電圧範囲
- 制御ループ性能を最適化するために選択できる3通りのPWMランプオプション
- 5種類のスイッチング周波数(500kHz、750kHz、1MHz、1.5MHz、2.2MHz)を選択可
- 外部クロックに同期可能
- 温度範囲全体で0.5V、±0.5%の電圧リファレンス精度
- ソフトスタート時間(0.5ms、1ms、2ms、4ms)を選択可
- プリバイアス出力へのモノトニックスタートアップ
- 3Aおよび2A動作のサポートに選択できる電流制限
- 調整可能な入力低電圧ロックアウトを活用したイネーブル
- パワーグッド出力モニタ
- 出力過電圧、出力低電圧、入力低電圧、過電流、温度過昇保護
- TPS543820およびTPS543620とのピン-to-ピン互換性
- 動作接合部温度: –40°C~150°C
- 2.5mm × 3mm、14ピンVQFN-HRパッケージ(0.5mmピッチ)
アプリケーション
- 無線インフラおよび有線通信機器
- 光とファイバーネットワーク
- 試験と測定
- 医療機器、健康機器
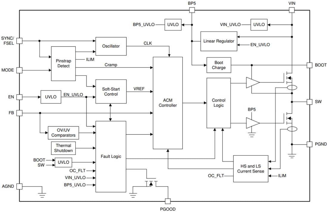
機能ブロック図
公開: 2021-01-27
| 更新済み: 2023-10-23
