Texas Instruments TPS54x38同期降圧コンバータ
Texas Instruments TPS54x38同期降圧コンバータは、高効率、高電圧入力、使い勝手の良いコンバータで、柔軟性が高い設計となっています。入力電圧範囲が3.8V~28Vで、パワーバスレールから5V、12V、19V、24Vを給電されるシステムを対象としています。TPS54x38コンバータの最大連続出力電流は5A/4A/3A、最大スイッチングオンタイムは8µs、リファレンス電圧は0.6V ±1%、最大デューティサイクルは98%です。固定周波数ピーク電流制御が採用されており、高速過渡応答および良好なラインおよび負荷安定化のための内部補償が備わっています。一般的なアプリケーションには、多機能プリンタ、企業向けプロジェクタ、ポータブル電子機器、コネクテッド周辺機器、有線ネットワーキング、ワイヤレスインフラ、医療、ビルオートメーションがあります。TPS54x38コンバータは、0.6V~22Vと広い出力電圧範囲と、最適化された内部ループ補償を用いたスイッチング周波数全体で外部補償が不要です。統合ブートストラップコンデンサが搭載されており、単層PCBレイアウトに対応しています。TPS54x38コンバータは、-40°C~150°Cの動作接合部温度範囲で動作し、1.5mm x 2mm QFNパッケージでご用意があります。
特徴
- 広範なアプリケーション向けに設定済:
- 入力電圧範囲3.8V~28V
- 出力電圧範囲0.6V~22V
- 最大連続出力電流:5A(TPS54538)、4A(TPS5438)、3A(TPS54338)
- リファレンス電圧:0.6V ±1%(-40°C~150°C)
- 最小スイッチングオンタイム70ns、最小スイッチングオフタイム:114ns
- 最大スイッチングオン時間:8μs
- 最大デューティサイクル:98%
- 高効率:
- 統合MOSFET:47mΩおよび21mΩ
- 低い静止電流:28µA (標準値)
- 内部補償付きピーク電流制御モード
- 200kHz ~ 2.2MHzの間で周波数を選択可
- 外部クロックに同期できる200kHz ~ 2.2MHz(位相シフトをサポート)
- 軽負荷状態で選択可能なPFM/FCCM
- 選択可能なソフトスタート時間と電源正常インジケータ機能
- 周波数拡散スペクトラムと最適化されたピン配列による優れたEMI性能
- ハイサイドおよびローサイド両方のMOSFETを対象としたヒカップOC制限
- OTP、OCP、OVP、UVP、UVP、UVLOの非ラッチ保護
- 単層PCBレイアウトをサポートする統合ブートストラップコンデンサ
- 動作接合部温度範囲: -40°C~150°C
- 1.5mm x 2mm QFNパッケージ
アプリケーション
- 医療機器、健康機器
- ビルディングオートメーション
- 試験と計測
- 多機能プリンタ
- エンタープライズ・プロジェクタ
- 携帯用電子機器
- コネクテッド周辺機器
- 有線ネットワーキングおよび無線インフラ
- 5V、12V、19V、 24V入力が備わった分散電力システム
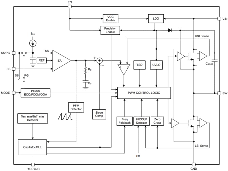
ブロック図
効率VIN = 24V、fSW = 500kHz
回路図
公開: 2025-01-24
| 更新済み: 2025-05-06
