Texas Instruments TPS546B26同期バックコンバータ
Texas Instruments TPS546B26 同期整流型降圧コンバータは、PMBus® 、テレメトリ、D-CAP4制御トポロジによって高速過渡応答を実現しています。PMBusは、すべてのプログラマブルパラメータを設定して新しいデフォルト値としてNVMに保存し、外付け部品数を最小限に抑えます。TPS546B26バックコンバータは、4V~18V入力電圧範囲(外部バイアスなし)、2.7V~ 18V入力電圧範囲(外部バイアスあり)が特徴です。このコンバータは、25A単相、400kHz~ 2MHz動作周波数範囲、0.4V~5.5V出力電圧範囲、0.5ms~16msプログラマブル・ソフトスタート時間をサポートしています。TPS546B26バックコンバータは、無鉛デバイスで、例外なくRoHSに準拠しています。一般的なアプリケーションには、サーバとクラウドコンピューティングPOL、ハードウェア・アクセラレータ、ネットワーク・インターフェイス・カードがあります。TPS546B26には、VDRVおよびVCCピン経由で外部5V電源で内蔵5V LDOをオーバードライブするオプションがあります。これにより、効率性の向上、消費電力の低減、低い入力電圧での起動が可能になります。ピンストラップ・オプションにより、DCMまたはFCCM、過電流制限、フォルト応答、内部または外部の帰還抵抗、出力電圧の選択または範囲、スイッチング周波数、補償が可能です。
特徴
- 入力電圧:4V~18V(外部バイアスなし)
- 入力電圧:2.7V~18V(外部バイアスあり)
- 0.4V~5.5V出力電圧
- 25A単相に対応
- Rdson_HS = 2.6mΩ、Rdson_LS = 1mΩ
- 400kHz~2MHzの動作周波数 (ピンストラップで4つの個別設定、PMBus®経由の追加設定)
- PMBusプログラマブル:
- パスキーセキュリティ機能で改訂1.5に準拠
- 入力電圧、出力電圧、出力電流、温度テレメトリ
- プログラマブル過電流、過電圧、低電圧、過温度保護
- 拡張書き込み保護機能
- 構成設定を保存する不揮発性メモリ
- 出力電圧をプログラミングする2つの方法:
- ピンストラップによって選択されたブートアップ電圧を備えた内部抵抗分圧器(ディスクリート設定)
- VBOOTによって選択されたブートアップ電圧を備えた外部抵抗分圧器(連続設定)
- 高精度電圧リファレンスおよび高出力精度のための差動リモートセンス:
- 0°C~85°Cの接合部で±0.5%のDAC精度
- -40°C~125°Cの接合部で±1%のVOUT 許容誤差
- 単相のみでFCCM/DCMを選択可
- ピンストラップを介したPMBus通信なしで起動
- プリバイアス出力への安全な起動に対応
- プログラマブル・ソフトスタート時間: 0.5ms ~ 16ms
- 高速過渡応答が備わったD-CAP4制御トポロジで、すべてのセラミック出力コンデンサに対応
- プログラマブル内部ループ補償
- セレクタブルサイクル毎のバレー電流制限
- オープンドレイン・パワーグッド出力
アプリケーション
- サーバーおよびクラウドコンピューティングPOL
- ハードウエアアクセラレータ
- ネットワークインターフェイスカード
標準効率グラフ
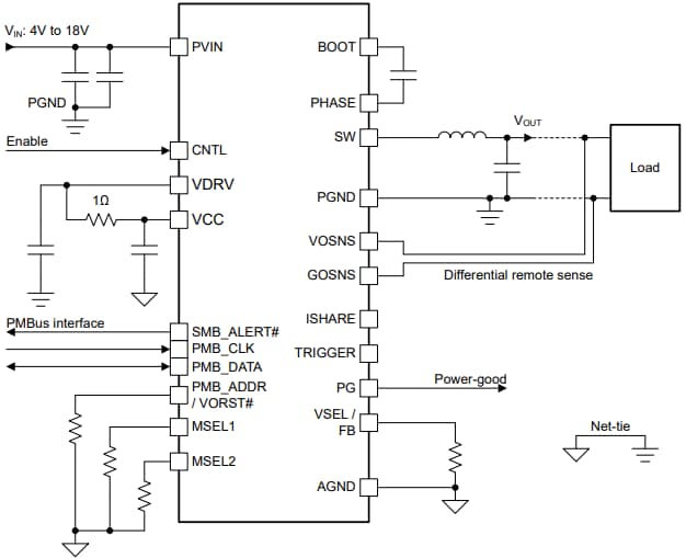
回路図
公開: 2025-01-24
| 更新済み: 2025-03-21
