Texas Instruments TPS546E25 50A 同期整流式降圧コンバータ
テキサス・インスツルメンツ (Texas Instruments) TPS546E25 50A 同期整流式降圧コンバータは、高速な過渡応答を実現するD-CAP4制御トポロジを備えた高集積降圧コンバータです。プログラム可能なパラメータはすべて、新しいデフォルト値としてNVMに保存し、PMBus® インターフェイスによって設定できるため、外付け部品数を削減できます。ピンストラップオプションにより、二次または一次として構成したり、スタック位置およびスタック数、過電流制限、フォルト応答、DCM(単相のみ)またはFCCM、内部または外部フィードバック抵抗、スイッチング周波数、出力電圧の選択または範囲、および補償の設定が可能です。1MHzクロックをサポートするPMBusインターフェイスは、出力電流、出力電圧、内部ダイ温度などの主要パラメータの設定および遠隔測定のための便利で標準化されたデジタルインターフェイスを提供します。システム要件に応じて、障害状態に対する応答をラッチオフ、再起動、または無視に設定できます。2台、3台、または4台のTPS546E25デバイスを相互接続して、単一出力に最大200Aを供給できます。
Texas Instruments TPS546E25は、内部4.5V LDOをVDRVピンおよびVCC ピンを介して外部5V電源でオーバードライブすることができ、効率の改善、消費電力の削減、より低い入力電圧での起動が可能になります。TPS546E25は鉛フリーデバイスで、適用除外なしでRoHSに準拠しています。
特徴
- 入力電圧:2.7V〜18V(外部バイアスあり)
- 入力電圧:4V〜18V(外部バイアスなし)
- 出力電圧: 0.4V~5.5V
- 50A 単相または2×、3×、4×スタック構成をサポート
- Rdson_HS = 2.6mΩ、Rdson_LS = 1mΩ
- 動作周波数:400kHz〜2MHz(ピンストラップを介した4つの個別設定、PMBusを介した追加設定)
- PMBusプログラマブル
- リビジョン1.5 PASSKEYセキュリティ機能に準拠
- 入力電圧、出力電圧、出力電流、温度の遠隔測定
- 過電流、過電圧、低電圧、過温度保護をプログラム可能
- スタック構成のシングルコマンド書き込み機能を搭載
- 拡張書き込み保護機能
- 構成設定を保存するための不揮発性メモリ
- 出力電圧をプログラムする2つの方法
- ピンストラップでブートアップ電圧を選択する内部抵抗分圧器(個別設定)
- VBOOTでブートアップ電圧を選択する外部抵抗分圧器(連続設定)
- 高出力精度を実現する精密電圧リファレンスと差動リモートセンス
- DAC精度:0°C〜85°Cの接合部で±0.5%
- VOUT 公差:-40°C〜125°Cの接合部で±0.85%
- 単相のみでFCCM/DCMを選択可
- ピンストラップを介したPMBus通信なしで起動
- プリバイアス出力への安全な起動に対応
- プログラマブル・ソフトスタート時間: 0.5ms ~ 16ms
- 高速過渡応答が備わったD-CAP4制御トポロジで、すべてのセラミック出力コンデンサに対応
- プログラマブル内部ループ補償
- セレクタブルサイクル毎のバレー電流制限
- オープンドレイン・パワーグッド出力
アプリケーション
- サーバーおよびクラウドコンピューティングPOL
- ハードウェアアクセラレータ
- ネットワーク・インターフェイス・カード(NIC)
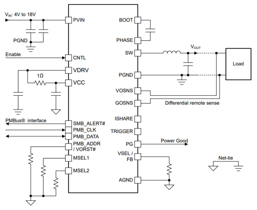
簡略図
公開: 2025-06-13
| 更新済み: 2025-09-23
