TPS548B27デバイスには、差動リモートセンス、高性能統合MOSFET、動作接合部温度範囲全体での正確な±1%、0.6Vリファレンスがあります。このデバイスは、高速負荷過渡応答、正確な負荷/ライン安定化、スキップモードまたはFCCM動作、プログラマブル・ソフトスタートが特徴です。Texas Instruments TPS548B27は、無鉛デバイスです。例外なくRoHSに完全準拠しています。
特徴
- 4V~16V入力範囲、最大20A(外部バイアスなし)
- 2.7V~16V入力範囲、最大20A(外部バイアス範囲3.13V~3.6V)
- 出力電圧範囲: 0.6V~5.5V
- 20A連続出力電流をサポートしている7.7mΩおよび2.4mΩ 集積MOSFET
- D-CAP3™制御モード(超高速負荷ステップ応答搭載)
- すべてのセラミック出力コンデンサに対応
- –40°C~+125°C接合温度で0.6V ±1% VREFをともなう差動リモートセンス
- 高軽負荷効率のためのオートスキップEco-mode
- プログラマブル電流制限(RTRIPあり)
- ピン選択可能なスイッチング周波数(600kHz、800kHz、1MHz)
- 高出力精度のための差動リモートセンス
- プログラム可能なソフトスタート時間
- 追跡のための外部リファレンス入力
- プリバイアス起動機能
- オープンドレイン・パワーグッド出力
- OC、UV、OV障害のためのヒカップ
- 4mm × 3mm、19ピンVQFN-FCRLFパッケージ
- RoHSに完全準拠(適用除外なし)
アプリケーション
- ラックサーバーとブレードサーバー
- ハードウェア・アクセラレータとアドインカード
- データセンタースイッチ
- 産業用PC
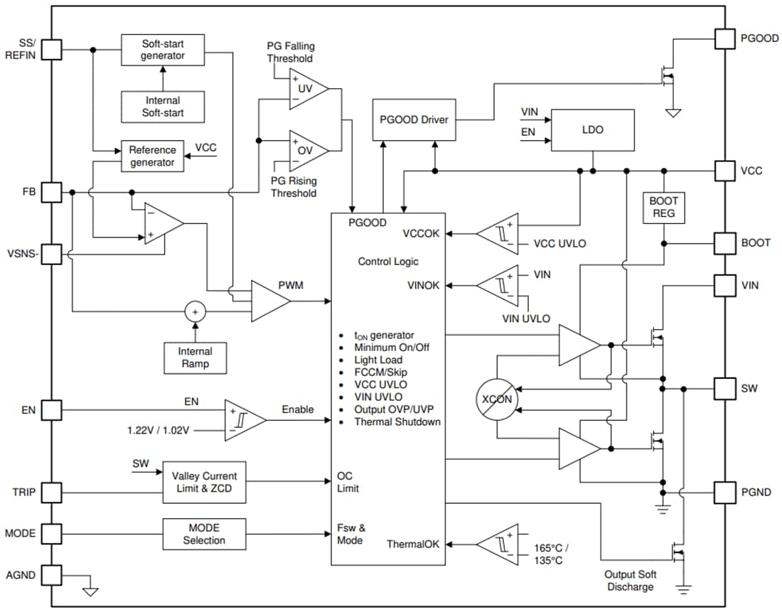
機能ブロック図
公開: 2021-08-16
| 更新済み: 2022-03-11

