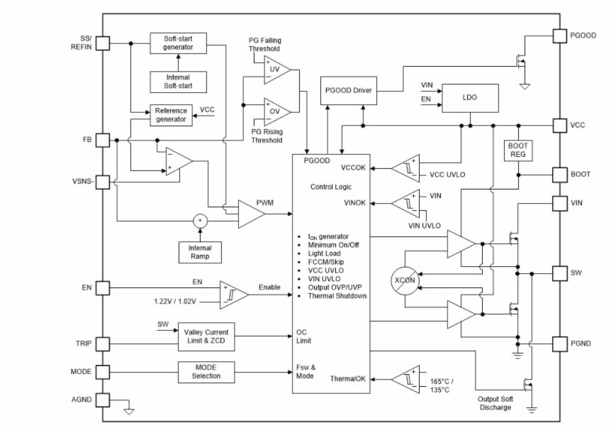
TI TPS54JB20同期バックコンバータは、差動リモートセンス、高性能集積MOSFET、完全動作接合温度範囲全体での正確な±1%、0.9Vリファレンスが特徴です。さらにこれらのコンバータには、高速負荷過渡応答、正確な負荷安定化とライン安定化、スキップモードまたはFCCM動作、プログラマブル・ソフトスタートが搭載されています。
TPS54JB20同期バックコンバータは無鉛で、21ピンVQFN-HR 4mm × 3mmパッケージで販売されており、例外なくRoHSに完全準拠しています。
特徴
- 最大20Aまでで4V~16V入力範囲(外部バイアスなし)
- 最大20Aまでで2.7V~16V入力範囲(外部バイアス範囲3.13V~3.6V)
- 出力電圧範囲0.9V~5.5V
- 20A連続出力電流をサポートしている7.7mΩおよび2.4mΩ 集積MOSFET
- D-CAP3™(ウルトラ高速負荷ステップ応答あり)
- すべてのセラミック出力コンデンサに対応
- –40°C~+125°C接合温度で0.9V ±1% VREF をともなう差動リモートセンス
- 軽負荷時に高効率を実現するオートスキップ Eco-mode™
- プログラマブル電流制限(RTRIPあり)
- ピン選択可能なスイッチング周波数:600kHz、800kHzまたは1MHz
- 高出力精度のための差動リモートセンス
- プログラム可能なソフトスタート時間
- 追跡のための外部リファレンス入力
- プリバイアス起動機能
- オープンドレイン・パワーグッド出力
- OC、UV、OV障害のためのラッチOFF
- 4mm × 3mm、21ピンQFNパッケージ
- 12A TPS54JA20 とのピン-to-ピン互換性あり
- RoHSに完全準拠(適用除外なし)
アプリケーション
- ラックサーバーとブレードサーバー
- ハードウェア・アクセラレータとアドインカード
- データセンタースイッチ
- 産業用PC
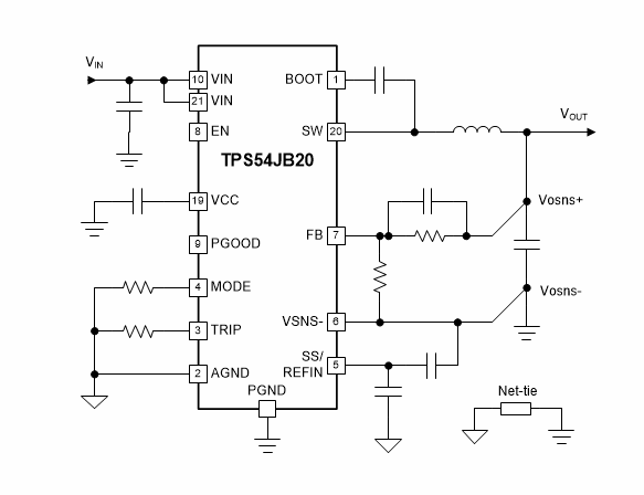
ブロック図
簡略図
公開: 2020-12-22
| 更新済み: 2024-10-24

