Texas Instruments TPS552872/TPS552872-Q1バックブーストコンバータ
Texas InstrumentsTPS552872/TPS552872-Q1完全統合型昇降圧コンバータは、バッテリまたはアダプタの電圧を電源レールに変換するために最適化されています。TPS552872/TPS552872-Q1は 4 つの MOSFET スイッチを統合し、さまざまなアプリケーションにコンパクトなソリューションを提供します。TPS552872/TPS552872-Q1には、最大36V入力電圧機能があります。ブースト モードで動作している場合、TPS552872/TPS552872-Q1は12V入力から30Wを配信できます。9V入力電圧から25Wを提供する能力があります。TPS552872/TPS552872-Q1には、平均電流モード制御スキームが採用されています。スイッチング周波数は外部抵抗によって200kHz~2.2MHzまでプログラム可能で、外部クロックに同期できます。TPS552872/TPS552872-Q1は、ピークEMIを最小限に抑えるオプションのスペクトラム拡散も実現しています。TPS552872/TPS552872-Q1には、出力過電圧保護、平均インダクタ電流制限、サイクル・バイ・サイクルのピーク電流制限、出力短絡保護が備わっています。またTPS552872/TPS552872-Q1は、オプションの出力電流制限と継続的な過負荷状態におけるヒカップ モード保護により、安全な動作を保証します。
Texas InstrumentsTPS552872/TPS552872-Q1高いスイッチング周波数で小型のインダクタと小型のコンデンサを使用できます。3.0mm×5.0mmQFN パッケージで利用できます。TPS552872-Q1は、自動車アプリケーションを対象としたAEC-Q100認定を受けています。
特徴
- 入力と出力電圧範囲が広い
- 3.0V~36Vの広い入力電圧範囲
- 0.8V~22Vのプログラマブル出力電圧範囲
- ±1%リファレンス電圧精度
- ケーブルでの電圧ドループのために調整できる出力電圧補償
- ±5%精度の出力電流監視
- 全負荷範囲にわたって高効率
- 96.7%効率性 @VIN = 12V、VOUT = 20V、IOUT = 1.5A
- 98.3%効率性 @VIN = 12V、VOUT = 12V、IOUT = 2A
- 軽負荷時のプログラム可能なPFMおよびFPWMモード
- 周波数干渉とクロストークを回避
- オプションのクロック同期
- プログラマブルスイッチング周波数200kHz~2.2MHz
- EMI緩和
- プログラマブル拡散スペクトラム(オプション)
- リードレス・パッケージ
- 豊富な保護機能
- 出力電圧保護
- 出力短絡保護のためのヒカップモード
- サーマルシャットダウン保護
- 平均インダクタ電流制限:4A
- 小型ソリューションサイズ
- 最高スイッチング周波数:2.2MHz
- 3.0mm × 5.0mm HotRod™ QFNパッケージ
アプリケーション
- 先進運転支援システム(ADAS)
- ワイヤレスチャージャ
- 自動車インフォテインメントとクラスタ
- 自動車用リアライト
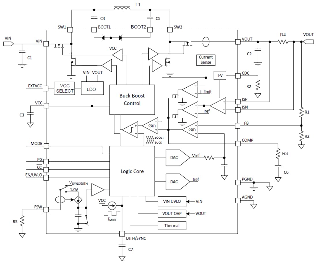
機能ブロック図
公開: 2024-01-03
| 更新済み: 2025-05-15
