Texas Instruments TPS55288/TPS55288-Q1バックブーストコンバータ
Texas Instruments TPS55288/TPS55288-Q1同期4スイッチバックブーストコンバータは、入力電圧と同等、それ以上、またはそれ以下の出力電圧に安定化を図る能力があります。TPS55288は、2.7V~36Vという広い入力電圧で動作し、0.8V~22Vの電圧を出力してさまざまなアプリケーションをサポートできます。TPS55288/TPS55288-Q1には、ブーストレッグの2つの16A MOSFETが集積されており、ソリューションのサイズと効率性のバランスを取ることができます。プログラム可能な出力電圧およびI2Cインターフェイスを介した出力電流制限が備わっているTPS55288は、USB PD仕様に完全に準拠しています。TPS55288/TPS55288-Q1は、12V入力電圧から100Wを供給する能力があります。Texas Instruments TPS55288/TPS55288-Q1には、平均電流モード制御スキームが採用されています。スイッチング周波数は、外付け抵抗によって200kHz~2.2MHzまでにプログラミングでき、外部クロックに同期させることができます。TPS55288/TPS55288-Q1は、ピークEMIを最小限に抑えるオプションのスペクトラム拡散も実現しています。TPS55288/TPS55288-Q1には、出力過電圧保護、平均インダクタ電流制限、サイクル・バイ・サイクルのピーク電流制限、出力短絡保護が備わっています。TPS55288/TPS55288-Q1は、持続的な過負荷状態でのオプションの出力電流制限とヒカップモード保護を活用した安全な動作も保証されます。TPS55288/TPS55288-Q1には、スイッチング周波数が高い小型インダクタと小型コンデンサを使用できます。4.0mm × 3.5mm QFNパッケージでご用意があります。TPS55288-Q1は、自動車アプリケーションを対象としたAEC-Q100認定を受けています。
特徴
- USB電源供給(USB PD)のためのプログラマブル電源(PPS)サポート
- 2.7V~36Vワイド入力電圧範囲
- 20mVステップ・プログラマブル出力電圧範囲で0.8V~22V
- ±1%リファレンス電圧精度
- ケーブルでの電圧ドループのために調整できる出力電圧補償
- 50mAステップで最大6.35Aまでプログラミングできる出力電流制限
- ±5%精度の出力電流監視
- I2Cインターフェイス
- 負荷範囲全体での高効率
- 97%効率性 @ VIN = 12V、VOUT = 20V、IOUT = 3A
- 軽負荷でのPFMおよびFPWMモードをプログラム可能
- 周波数干渉とクロストークを回避
- オプションのクロック同期
- プログラマブルスイッチング周波数200kHz~2.2MHz
- EMI緩和
- プログラマブル拡散スペクトラム(オプション)
- リードレス・パッケージ
- 豊富な保護機能
- 出力電圧保護
- 出力短絡保護のためのヒカップモード
- サーマルシャットダウン保護
- 最大16Aまでプログラミングできる平均インダクタ電流制限
- 小型ソリューションサイズ
- 最高スイッチング周波数最高2.2MHz
- 4.0mm × 3.5mm Hotrod™ QFNパッケージ
- 固定4msソフトスタート時間
アプリケーション
- USB PD
- ドッキングステーション
- 産業用PC
- パワーバンク
- モニター
- ワイヤレス充電器
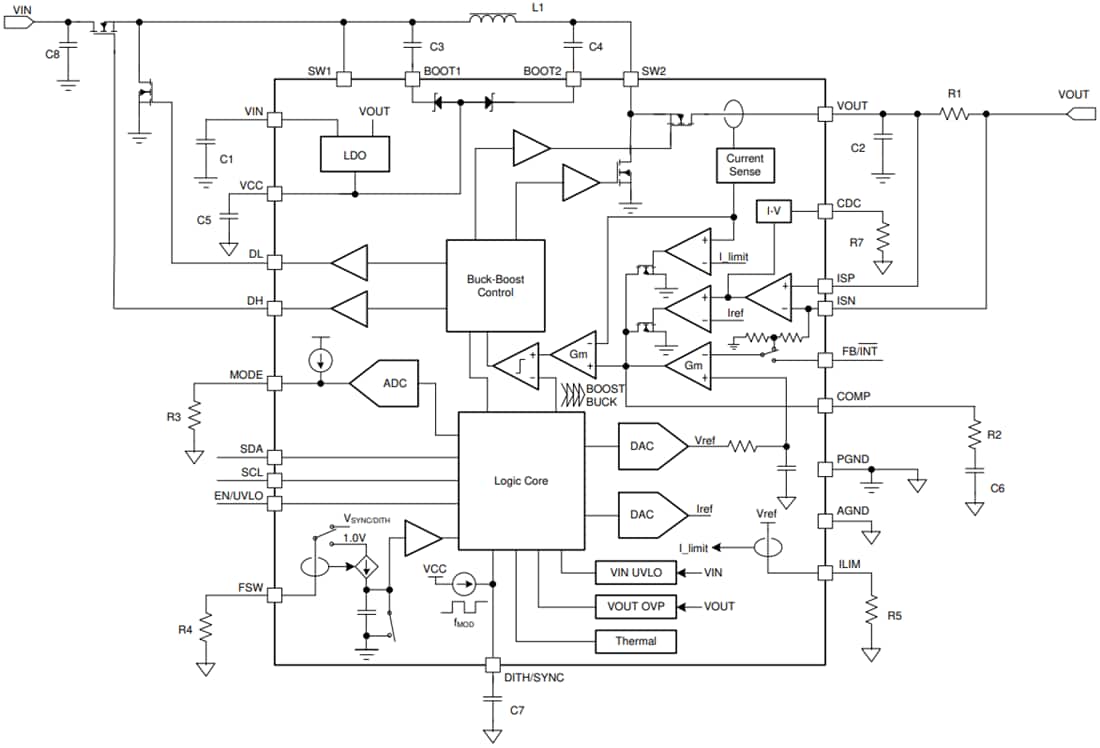
機能ブロック図
公開: 2020-09-28
| 更新済み: 2024-09-10
