Texas Instruments TPS552892/TPS552892-Q1バックブーストコンバータ
Texas Instruments TPS552892/TPS552892-Q1同期バックブーストコンバータは、バッテリまたはアダプタ電圧を電源レールに変換するように最適化されています。TPS552892/TPS552892-Q1には、4つのMOSFETスイッチが統合されており、多様なアプリケーションを対象としたコンパクトなソリューションです。TPS552892/TPS552892-Q1には、最大36Vの入力電圧能力があります。TPS552892/TPS552892-Q1は、ブーストモードで作動する場合に12V入力から60Wを供給できます。9Vの入力電圧から45Wを供給できます。TPS552892/TPS552892-Q1には、平均電流モード制御スキームが採用されています。スイッチング周波数は、外付け抵抗によって200kHz~2.2MHzまでにプログラミングでき、外部クロックに同期させることができます。また、TPS552892/TPS552892-Q1は、ピークEMIを最小限に抑えるオプションのスペクトラム拡散も実現しています。TPS552892/TPS552892-Q1には、出力過電圧保護、平均インダクタ電流制限、ピーク・サイクル・バイ・サイクル電流制限、出力短絡保護が備わっています。また、TPS552892/TPS552892-Q1は、持続的な過負荷状態でのオプションの出力電流制限とヒカップモード保護を活用した安全な動作も保証します。TPS552892/TPS552892-Q1は、スイッチング周波数が高い小型インダクタと小型コンデンサを使用できます。TPS552892/TPS552892-Q1は、3.0mm × 5.0mm QFNパッケージでご用意があります。Texas Instruments TPS552892-Q1は、車載用アプリケーションのAEC-Q100認定を取得しています。
特徴
- 入力と出力電圧範囲が広い
- 3.0V~36Vの広い入力電圧範囲
- 0.8V~22Vのプログラマブル出力電圧範囲
- ±1%リファレンス電圧精度
- ケーブルでの電圧ドループのために調整できる出力電圧補償
- ±5%精度の出力電流監視
- 負荷範囲全体での高い効率性
- VIN =12V、VOUT =20V、IOUT = 3Aで96%の効率性
- 軽負荷でのプログラマブルPFMおよびFPWMモード
- 周波数干渉とクロストークを回避
- オプションのクロック同期
- プログラマブルスイッチング周波数200kHz~2.2MHz
- EMI緩和
- プログラマブル拡散スペクトラム(オプション)
- リードレス・パッケージ
- 豊富な保護機能
- 出力電圧保護
- 出力短絡保護のためのヒカップモード
- サーマルシャットダウン保護
- 平均インダクタ電流制限8A
- 小型ソリューションサイズ
- 最高スイッチング周波数:2.2MHz
- 3.0mm × 5.0mm HotRod™ QFNパッケージ
アプリケーション
- ドッキングステーション
- 業界PC
- パワーバンク
- モニター
- ワイヤレス充電器
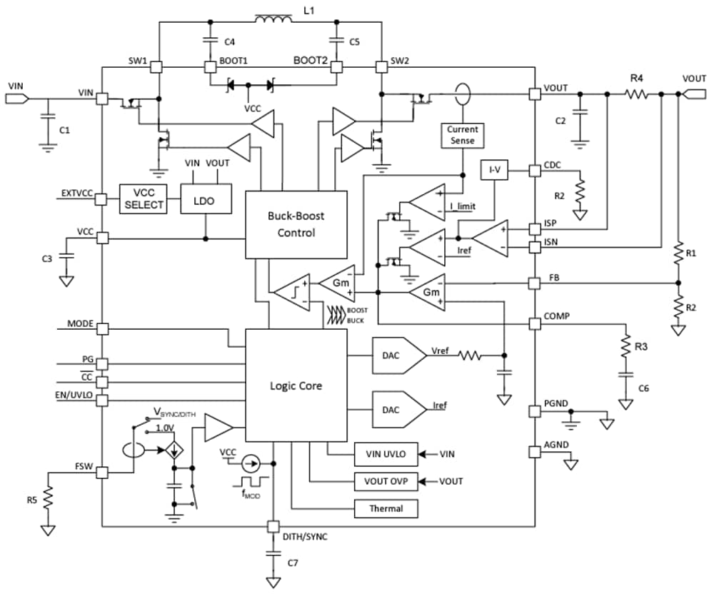
機能ブロック図
公開: 2023-08-29
| 更新済み: 2023-09-22
