特徴
- Integrated monolithic 0.95Ω high-side and 0.33Ω low-side MOSFETs
- 500mA continuous output current
- 0.8V to 6.5V output voltage range
- 0.8V voltage reference with ±1.3% accuracy over temperature
- Auto-skip advanced eco-mode for high efficiency at light loads
- D-CAP2 mode enables fast transient responses
- No external compensation needed
- 600kHz switching frequency
- 2ms internal soft-start
- Safe start-up into pre-biased VOUT
- Thermal shutdown
- –40°C to +125°C operating junction temperature range
- Available in 5-Pin SOT-23 package
アプリケーション
- Set-top boxes
- Modems
- DTBs
- ASDLs
Datasheets
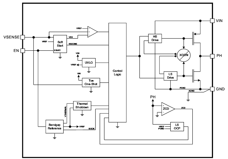
Functional Block Diagram
公開: 2016-10-25
| 更新済み: 2022-03-11

