Texas Instruments TPS56124x 同期降圧コンバータ
Texas Instruments TPS56124x 同期降圧コンバータは、シンプルで使いやすい同期降圧コンバータで、入力電圧範囲は4.2V~17Vで、連続電流最大1Aをサポートします。このデバイスは、最小限の外付け部品と低いスタンバイ電流で動作するように設計されています。このスイッチモード電源(SMPS)装置は、D-CAP3制御モードを採用しています。この機能により、高速過渡応答が得られ、超低ESRセラミック・コンデンサや特殊ポリマー・コンデンサなどの低等価直列抵抗(ESR)出力コンデンサを、外付けの補償部品なしでサポートします。Texas Instruments TPS561243はエコモードで動作し、軽負荷動作時に高効率を維持します。TPS561246は、FCCMモードで動作し、あらゆる負荷条件下で同じ周波数を維持し、出力リップルを低く抑えます。ヒカップでは、TPS56124x、OCP、UVLO、OTP、UVPを含む完全な保護を統合しています。TPS56124xは、6ピン、1.6mm×1.6mmSOT563(DRL)パッケージで提供されます。ジャンクション温度は、-40℃~125°Cで指定されます。
特徴
- 幅広いアプリケーションに対応
- 入力電圧範囲4.2V~17V
- 出力電圧範囲0.6V~7V
- 基準電圧:0.6V
- 基準電圧精度:±1.5%
- 100mΩ、55mΩの集積FET
- TPS561243の低静止電流:110µA
- スイッチング周波数:1,280kHz
- 最大95%の高負荷サイクル運転
- 固定ソフトスタート時間:1.4ms
- 使いやすく、小型設計サイズ
- TPS561243 軽負荷時のエコモードとTPS561246 FCCMモード
- D-CAP3™高速過渡応答制御モード
- プリバイアス出力をともなう起動をサポート
- OTおよびUVLO保護のための非ラッチ
- サイクル・バイ・サイクル過電流制限
- UV保護のためのヒカップモード
- 接合部動作温度範囲:40°C ~125°C
- 1.6mm × 1.6mmのSOT-563パッケージ
アプリケーション
- WLAN/Wi-Fiアクセスポイント
- モデム(ケーブル/DSL/GFAST)
- 小型ビジネスルータ
- 電力メータ
- STV、DVR
- 家電製品
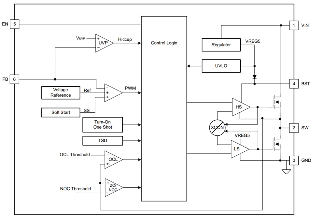
機能ブロック図
公開: 2024-08-16
| 更新済み: 2024-08-23
