Texas Instruments TPS562201/TPS562208降圧型コンバータ
Texas Instruments TPS56x219同期降圧型コンバータは、SOT-23パッケージに収められたシンプルかつ使用が簡単な2A同期降圧型コンバータです。これらのデバイスは、最小限度の外付け部品数で動作し、低スタンバイ電流を実現するように最適化されています。これらのスイッチモード電源(SMPS)デバイスには、D-CAP2モード制御が採用されており、高速過渡応答を実現しています。また、特殊ポリマーなどの低い等価直列抵抗(ESR)出力コンデンサと、外部補償部品のない超低ESRセラミックコンデンサの両方をサポートしています。TPS562201は、軽負荷動作中に高効率を維持するパルススキップモードで動作します。特徴
- 140mΩおよび84mΩFETを統合したTPS562201 / TPS562208 2Aコンバータ
- 高速過渡応答付きD-CAP2™モード制御
- 入力電圧範囲:4.5V~17V
- 出力電圧範囲:0.76V~7V
- パルススキップモード(TPS562201)または連続電流モード(TPS562208)
- 580kHzスイッチング周波数
- 10µA未満の低いシャットダウン時消費電流
- 2%フィードアップ電圧精度 (25℃)
- プリバイアス出力電圧からのスタートアップ
- サイクルバイサイクル過電流制限
- ヒカップモード過電流保護
- ノンラッチUVPおよびTSD保護
- 固定ソフトスタート: 1.0ms
アプリケーション
- デジタルテレビの電源
- 高精細度Blu-ray™プレーヤー
- ネットワークホームターミナル
- デジタルセットトップボックス(STB)
- 監視
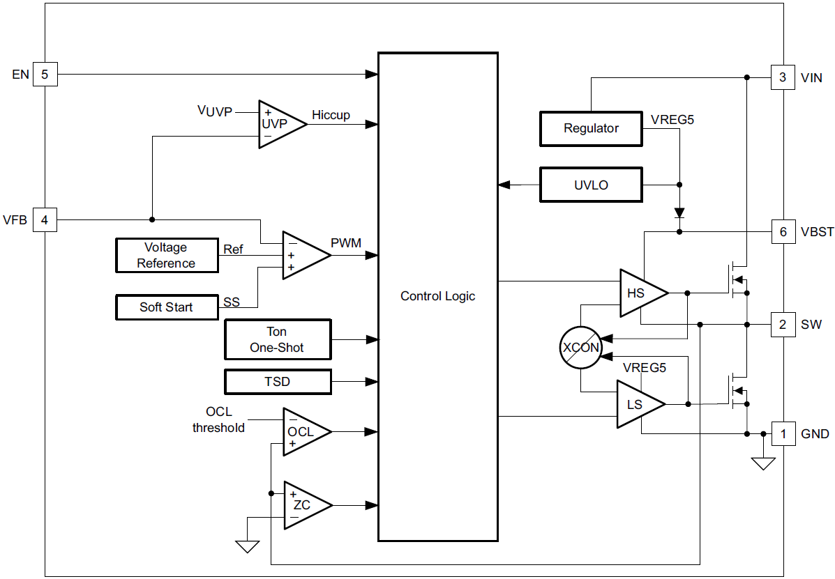
機能ブロック図
公開: 2016-03-30
| 更新済み: 2022-03-11
