Texas Instruments TPS562202 2A同期バックコンバータ
Texas Instruments TPS562202 2A同期降圧コンバータは、最小限の外付け部品で動作し、低スタンバイ電流を実現するように最適化されています。このスイッチ・モード電源(SMPS)デバイスは、D-CAP2モード制御を採用し、高速な過渡応答を実現します。また、特殊ポリマーや超低ESRセラミックコンデンサなどの低等価直列抵抗(ESR)出力コンデンサにも対応しており、外付けの補償部品は不要です。TPS562202は、軽負荷動作中に高効率を維持するECOモードで動作します。Texas Instruments TPS562202は、6ピン 1.6mm × 1.6mm SOT563 (DRL) パッケージで提供され、ジャンクション温度 –40°C ~ 125°Cで指定されます。特徴
- 2Aコンバータ(集積140mΩおよび84mΩ FET搭載)
- 高速過渡応答付きD-CAP2™モード制御
- 4.3V~17V入力電圧範囲
- 0.804V~7V出力電圧範囲
- 軽負荷時のECOモード
- スイッチング周波数: 580kHz
- 3µA未満の小さなシャットダウン時消費電流
- 2%帰還電圧精度 (25°C)
- プリバイアス起動をサポート
- サイクルバイサイクル過電流制限
- ヒカップモード過電流保護
- ノンラッチUVPおよびTSD保護
- 1.2msに固定されているソフト起動
アプリケーション
- SMPS電源(TV用)
- スマート・スピーカ
- 有線ネットワーキング
- デジタル・セットトップボックス(STB)
- 監視
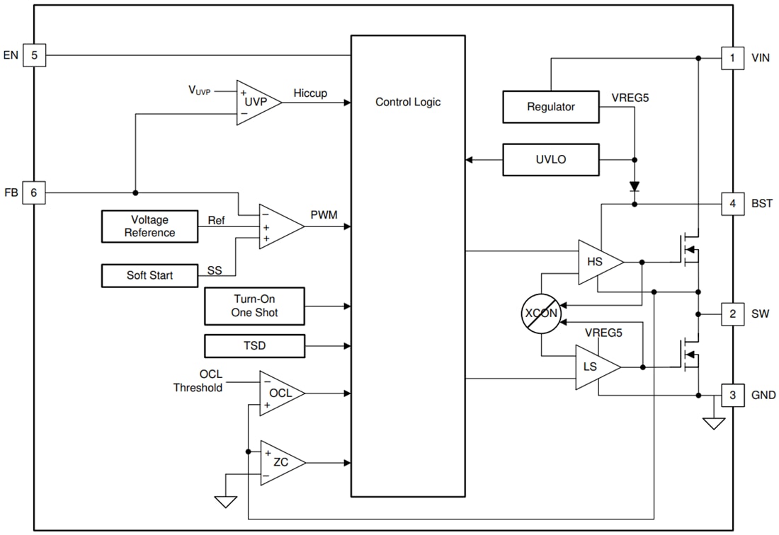
機能ブロック図
公開: 2020-12-11
| 更新済み: 2024-10-15
