Texas Instruments TPS562207 2A同期バックコンバータ
Texas Instruments TPS562207 2A同期降圧コンバータは、シンプルで使いやすい2A同期降圧コンバータで、SOT563パッケージに収められています。このデバイスは最小の外部コンポーネントで動作し、低いスタンバイ電流を実現するように最適化されています。このスイッチモード電源(SMPS)デバイスには、D-CAP2モード制御が採用されており、高速過渡応答を実現しています。特殊ポリマーなどの低い等価直列抵抗(ESR)出力コンデンサと、外部補償部品のない超低ESRセラミックコンデンサの両方をサポートしています。Texas Instruments TPS562207は、固定スイッチング周波数と出力電圧リップルを維持する強制連続導通モード(FCCM)で動作します。TPS562207は、6ピン1.6mm×1.6mm SOT563(DRL)パッケージでご用意があり、–40°C~125°Cの接合部温度に指定されています。
特徴
- 2Aコンバータ(140mΩと84mΩ FETを集積)
- 高速過渡応答付きD-CAP2™モード制御
- 4.3V~17V入力電圧範囲
- 0.804V~7V出力電圧範囲
- 強制連続導通モード
- スイッチング周波数: 580kHz
- 3µA未満の小さなシャットダウン時消費電流
- 2%フィードバック電圧精度(25°C)
- プリバイアス機能をサポート
- サイクル・バイ・サイクル過電流制限
- ヒカップ・モード過電流保護
- ノンラッチUVPおよびTSD保護
- 1.2msに固定されているソフト起動
アプリケーション
- デジタルテレビの電源
- スマート・スピーカ
- 有線ネットワーキング
- デジタル・セットトップボックス(STB)
- 監視
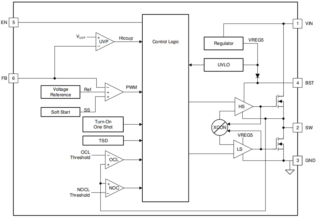
機能ブロック図
公開: 2020-09-28
| 更新済み: 2024-08-28
