Texas Instruments TPS56220x同期バックコンバータ
Texas Instruments TPS56220x同期バックコンバータは、シンプルで使いやすい2A同期バックコンバータで、SOT-563パッケージに収められています。これらのデバイスは、低スタンバイ電流を達成するように設計されており、最小限の外付け部品数で動作します。このスイッチモード電源(SMPS)デバイスには、D-CAP3制御モードが採用されており、高速過渡応答を実現しています。特殊ポリマーや超低ESRセラミックコンデンサといった低等価直列抵抗(ESR)出力コンデンサをサポートしており、外部補償部品は不要です。Texas Instruments TPS562203はエコモードで動作し、軽負荷動作中に高効率を維持します。TPS562206は、すべての負荷状態で同じ周波数とより低い出力リップルを維持するFCCMモードで動作します。デバイスには、ヒカップが搭載されたOCP、UVLO、OTP、UVPを介した完全保護が統合されています。TPS56220xは、6ピン、1.6mm × 1.6mm SOT-563(DRL)パッケージでご用意があり、-40°C~125°Cの接合部温度に指定されています。
特徴
- 広範なアプリケーション向けに構成済
- 入力電圧範囲4.2V~17V
- 出力電圧範囲0.6V~7V
- 0.6V 基準電圧
- 25°Cで±1.5%のリファレンス電圧精度
- -40°C~125°Cで±2%のリファレンス電圧精度
- 統合100mΩおよび55mΩ FET
- TPS562203向けの低自己消費電流(110µA)
- スイッチング周波数600kHz
- 最大95%の高負荷運転
- 固定ソフトスタート時間:1.4ms
- 使いやすい小型設計サイズ
- TPS562203の軽負荷時エコモード
- TPS562206の軽負荷時FCCMモード
- D-CAP3™制御モード(高速過渡応答あり)
- プリバイアス出力でのスタートアップをサポート
- OTおよびUVLO保護のための非ラッチ
- サイクルバイサイクル過電流制限
- UV保護のためのヒカップモード
- 接合部動作温度範囲: -40°C ~ 125°C
- 1.6mm × 1.6mmのSOT-563パッケージ
アプリケーション
- TV
- デジタル・セットトップボックス(STB)
- ビルディングオートメーション
- ブロードバンド固定回線アクセス
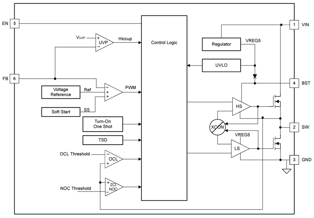
機能ブロック図
公開: 2024-03-26
| 更新済み: 2025-02-19
