Texas Instruments TPS56224x 同期整流式降圧コンバータ
Texas Instruments TPS56224x 同期整流式降圧コンバータは、4.2V~17Vの入力電圧範囲を持つシンプルで使いやすい同期整流式降圧コンバータで、最大2Aの連続電流をサポートします。このデバイスは、最小限の外付け部品と低いスタンバイ電流で動作するように設計されています。このスイッチモード電源(SMPS)装置は、D-CAP3制御モードを採用しています。この機能により、高速な過渡応答が得られ、等価直列抵抗(ESR)が低い出力コンデンサ(超低ESRセラミックコンデンサや特殊ポリマーコンデンサなど)を、外付けの補償部品なしでサポートします。Texas Instruments TPS562243はエコモードで動作し、軽負荷動作時に高効率を維持します。TPS562246はFCCMモードで動作し、あらゆる負荷条件下で同じ周波数を維持し、出力リップルを低く抑えます。ヒカップでは、TPS56224x、OCP、UVLO、OTP、UVPを含む完全な保護を統合しています。TPS56224xは、6ピン、1.6mm×1.6mmSOT-563(DRL)パッケージで提供されます。ジャンクション温度は–40°C~125°Cに仕様規定されています。
特徴
- 使いやすく、小さい設計サイズ
- 軽負荷時のエコモード(TPS562243)とFCCMモード(TPS562246)
- 高速過渡応答を実現するD-CAP3™ 制御モード
- プリバイアス出力をともなう起動をサポート
- OTおよびUVLO保護のための非ラッチ
- サイクル・バイ・サイクル過電流制限
- UV保護のためのヒカップモード
- 接合部動作温度範囲:40°C ~125°C
- 1.6mm × 1.6mmのSOT-563パッケージ
- 幅広いアプリケーションに対応する構成
- 入力電圧範囲4.2V~17V
- 出力電圧範囲0.6V~7V
- 基準電圧:0.6V
- 基準電圧精度:±1.5%
- 100mΩ、55mΩの集積FET
- TPS562243の低静止電流:110µA
- スイッチング周波数:1280kHz
- 最大95%の高負荷サイクル運転
- 固定ソフトスタート時間:1.4ms
アプリケーション
- 無線LAN/Wi-Fiアクセスポイント
- モデム(ケーブル/DSL/GFAST)
- 小型ビジネスルータ
- 電力メータ
- STV、DVR
- 家電製品
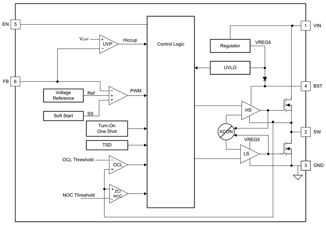
機能ブロック図
公開: 2024-08-19
| 更新済み: 2024-08-23
