Texas Instruments TPS563240同期降圧型電圧レギュレータ
Texas Instruments TPS563240同期降圧電圧レギュレータは、最小限の外付けコンポーネント数で動作し、低スタンバイ電流を達成するように最適化されています。これらの3A同期降圧型レギュレータは、シンプルで簡単に使用でき、D-CAP3™モード制御が採用されています。これによって、高速過渡応答が実現し、低ESRと出力コンデンサの両方をサポートしています。TPS563240電圧レギュレータは、軽負荷動作時にも高周波数を維持するパルススキップ・モードで動作します。これらのレギュレータには、Out-of-Audio™(OOA)動作が実装されており、軽負荷状態下で25kHzの周波数を維持できます。一般的なアプリケーションには、TV、セットトップボックス、ブロードバンド・モデム、アクセスポイント・ネットワーク、無線ルータ、監視があります。特徴
- 3Aコンバータ統合70mΩおよび30mΩ FET、3.5A過渡をサポート
- 高速過渡応答付きD-CAP3™モード制御
- 入力電圧範囲: 4.5V~17V
- 出力電圧範囲: 0.6V~7V
- 固定ソフトスタート: 1.7ms
- スイッチング周波数: 1.4MHz
- OOA動作搭載パルススキップ・モード、25kHz以上のFsが備わっている軽負荷動作
- 10µA未満の低シャットダウン時消費電流
- 1%フィードバック電圧精度(25°C)
- プリバイアス出力電圧からのスタートアップ
- サイクルバイサイクル過電流制限
- ヒカップモード過電流保護
- ノンラッチUVPおよびTSD保護
アプリケーション
- TV
- セットトップボックス
- アクセスポイント・ネットワーク(APN)
- 無線ルータ
- ブロードバンド・モデム
- 監視
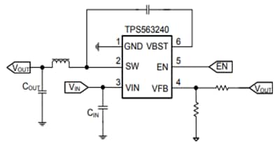
回路図
機能ブロック図
公開: 2019-02-18
| 更新済み: 2023-06-23
