Texas Instruments TPS56428同期整流降圧型コンバータ
Texas Instruments TPS56428同期降圧型コンバータは、D-CAP2モードの同期バックコンバータで、さまざまな電力バス調整アプリケーション向けに最適化されています。費用効率が高く、部品数が少ない低スタンバイ電流ソリューションを用いて、電力バス安定化ニーズを満たしています。D-CAP2モード制御機能は、外部補償部品を用いずに高速過渡応答を実現しています。この適応型オンタイム制御機能は、高負荷条件でのPWMモード間のシームレスな移行および軽負荷時の高度なエコモード動作の両方に対応しています。高度なEco-mode™によって、従来のスキップモードよりも軽い負荷状態時に、より高い効率性が維持されます。TPS56428にも独自の回路があり、 POSCAPまたはSP-CAPといった低等価直列抵抗(ESR)出力コンデンサ、および超低ESRセラミックコンデンサの両方を採用できます。特徴
- 650kHzの切替での高速過渡応答用D-CAP2™モード、セラミックコンデンササポート
- VIN入力電圧範囲: 4.5V~18V
- 出力電圧範囲: 0.6V~7.0V
- 先進高効率を実現するオートスキップ Eco-mode™
- より低い負荷サイクル用に最適化された統合FET–68mΩ(ハイサイド)、37mΩ(ローサイド)
- シャットダウン時消費電流
- 1%の初期電圧精度
- プレバイアス出力サポート付きのソフトスタート
- サイクル毎の過電流制限
- パワーグッド出力
- 固定ソフトスタート: 1.0ms
アプリケーション
- デジタルTV、高解像度ビデオ機器
- ネットワークホームターミナル
- デジタルセットトップボックス(STB)
- ネットワークコントローラ
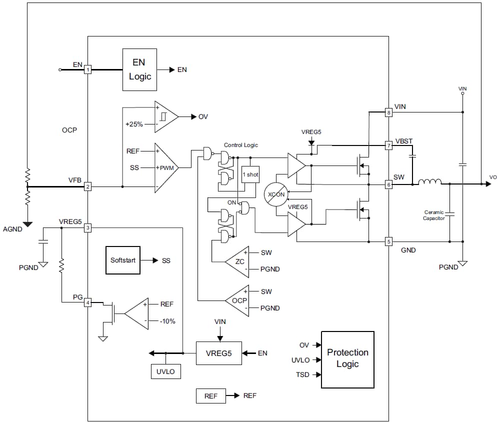
機能ブロック図
公開: 2016-01-20
| 更新済み: 2022-03-11
