TPS566231およびTPS566231Pは、軽負荷動作時の高効率を目的にEco-Mode™で動作します。また、ULQ™(超小自己消費)機能で設計されており、低消費電力アプリケーションにおいて長いバッテリ寿命を実現できる50uA自己消費電流を達成しています。TPS566238およびTPS566238Pは、すべての負荷状態でさらに低い出力リップルを維持する連続電流モードで動作します。TPS566231およびTPS566238ソフトスタート時間は、SSピンから調整できます。TPS566231PおよびTPS566238Pは、PGピンを介して電源正常を示します。
Texas Instruments TPS566231/TPS566238は、最大98%までのデューティーサイクル動作をサポートでき、ヒカップによるOVP、OCP、UVLO、OTP、UVPを介した完全保護が集積されています。これらはそれぞれ、9ピン1.5mm x 2.0mm HotRod™パッケージでご用意があります。接合温度は-40°C~125°Cに指定されています。
特徴
- 堅牢なアプリケーション用に設定されています。
- 入力電圧範囲: 3V〜18V
- 出力電圧範囲: 0.6V~7V
- 6Aの連続出力電流
- 0.6V ±1%リファレンス電圧 (25°C)
- 98%最大のデューティーサイクル
- スイッチング周波数: 600kHz
- OC、OV、OT保護のための非ラッチ
- 内蔵出力放電機能
- 多数のピン互換オプション
- TPS566231およびTPS566238(ソフトスタート時間を調整できるSSピン搭載)
- TPS566231PおよびTPS566238P(電源正常インジケータ用のPGピン搭載)
- TPS566231およびTPS566231P(オートスキップモード用)
- TPS566238およびTPS566238P(連続電流モード用)
- 小型ソリューションサイズと使いやすさ
- RDS(on) 20.8mΩおよび10.6mΩが備わった集積パワーMOSFET
- 高速過渡応答と内部補償のためのD-CAP3™アーキテクチャ制御
- 1.5mm × 2.0mm HotRod™ QFNパッケージ
アプリケーション
- デジタルTV、セットトップボックス、ゲームコンソール
- サーバー、ストレージ、ネットワーキングのポイントオブロード
- 産業PC、IPカメラ、ファクトリ・オートメーションの各アプリケーション
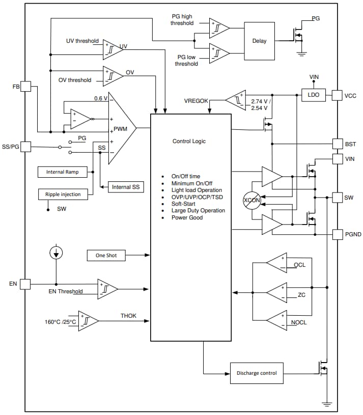
機能ブロック図
公開: 2021-03-10
| 更新済み: 2022-03-11

