Texas Instruments TPS56624xは、高速過渡応答の実現にD-CAP3トポロジを採用しており、外部補償の必要がない低ESR出力コンデンサをサポートします。また、GNDとAGNDの2つのグランドがあります。これらは、最適な熱性能を得るために接続が必要になります。AGNDは、良好な負荷およびライン安定化も実現しています。また、最大98%のデューティ動作もサポートできます。
TPS566242は、軽負荷中に高効率を維持するEcoモードで動作します。TPS566247は、すべての負荷状態で同じ周波数を維持し出力リップルを低減するFCCMモードで動作します。ヒカップによるOVP、OCP、UVLO、OTP、UVPを使用した完全保護も集積しています。また、1.6mm × 1.6mm SOT-563パッケージでご用意があり、PCBレイアウトが簡単になるように最適化したピン配列になっています。接合部温度は-40°C~125°Cに指定されています。
特徴
- 広範なアプリケーション用に構成
- 入力電圧範囲:3V~16V
- 出力電圧範囲: 0.6V~7V
- リファレンス電圧0.6V
- リファレンス精度±1%(25°Cの場合)
- リファレンス精度±1.5%(–40°C~125°Cの場合)
- 集積27.7mΩおよび14.8MΩRDSON FET
- 小自己消費電流120µA
- 600kHzスイッチング周波数
- 最大98%のデューティサイクル動作をサポート
- 精密なEN閾値電圧
- 標準固定ソフトスタート時間1.39ms
- 使いやすさと小型ソリューションサイズ
- 軽負荷でのEcoモード(TPS566242)およびFCCMモード(TPS566247)
- 4A、5A、6A、FCCM/ECO動作を実現するソリューションをはじめとする完全P2Pファミリの一部
- D-CAP3™制御トポロジ
- プリバイアス出力をともなう起動をサポート
- OV/OT/UVLOの保護を目的とした非ラッチ
- UV保護のためのヒカップモード
- サイクル毎のOCとNOC制限
- 6ピンSOT-563パッケージ
アプリケーション
- LCD TV、STB、DVR、ストリーミングメディアプレーヤー
- IPネットワークカメラ、ビデオチャイム、ビル・セキュリティ・ゲートウェイ
- WLAN/Wi-Fiアクセスポイント、モデム(ケーブル/DSL/GFAST)、ソリッドステートドライブ
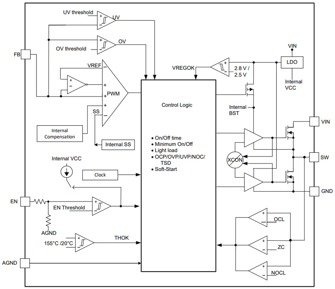
機能ブロック図
公開: 2022-05-23
| 更新済み: 2023-03-15

