Texas Instruments TPS5683x同期降圧コンバータ
Texas Instruments TPS5683x同期降圧コンバータ は、Ecoモードで動作する使いやすい降圧コンバータで、軽負荷時に高効率を実現します。このデバイスには、4.5V ~ 28Vの広い入力電圧範囲および0.6V ~ 13Vの間の出力電圧で最大8Aの連続出力電流が組み込まれています。 TPS5683xコンバータには、500kHz、800kHz、1,200kHzの3つの選択可能なスイッチング周波数およびMODEピン構成による選択可能な電流制限が備わっています。この同期降圧コンバータは、デフォルト 1.8ms、SSピンをフローティングにしてSSコンデンサを接続することで、ソフトスタート 時間を調整できます。このコンバータは、完全な非ラッチ過電圧(OV) 、低電圧 (UV) 、過電流(OC) 、過温度 (OT) 、低電圧ロックアウト(UVLO) 保護を実現しており、パワーグッドインジケータおよび出力放電機能機能と組み合わされています。TPS5683xコンバータは、産業用PC、工場オートメーションと制御、多機能プリンタ、ポータブル電子機器、TV、スピーカ、ビデオ会議システムに使用されます。特徴
- 入力電圧範囲4.5V~28V
- 出力電圧範囲0.6V~13V
- 8A連続出力電流をサポート
- 統合20.4mΩおよび9.5mΩ MOSFET
- 25°Cで 0.6V±1% 基準電圧
- TPS56837の 45uA の低静止電流
- 軽負荷時の高効率を目的としたEco-mode (自動スキップモード)搭載TPS56837
- 強制連続導通モード(FCCM) 搭載TPS56838
- TPS56836オーディオ外™(OOA)モード付き
- モード選択によって500kHz、800kHz、1,200kHzを選択できるスイッチング周波数
- 高速過渡応答のためのD-CAP3™制御モード
- モード選択によってローサイドMOSFETを対象とした電流制限全体で調整可能なサイクルバイサイクル
- デフォルトの1.8msでソフトスタート時間を調整可能
- 内蔵出力放電機能
- 出力電圧を監視するパワーグッドインジケーター
- 最大98%デューティ操作をサポート
- UV、OV、OT、および UVLO に対する非ラッチ型保護
- –40°C ~150°C接合部動作温度
- 小型 10 ピン3mm×3mmHotRod™QFN パッケージ
- 6A TPS56637 および 8A TPS56837H とピンツーピン互換
アプリケーション
- 産業用 PC、EPOS、ファクトリーオートメーションおよび制御
- モニタ、テレビ、スピーカー、PC、ノートブック、ポータブル電子機器
- 複合機とビデオ会議システム
- 12V、19V、および24V電源バス電源の一般的な用途
標準アプリケーション回路
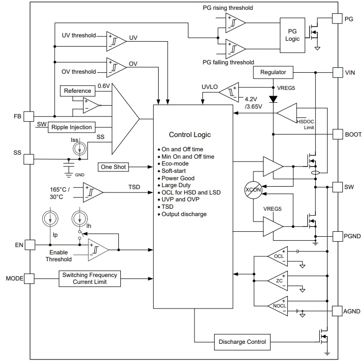
ブロック図
公開: 2024-01-22
| 更新済み: 2024-04-01
