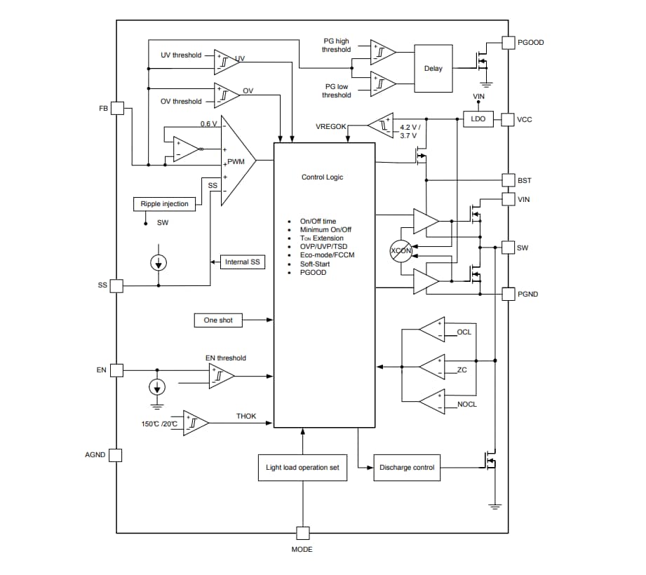
TPS56C230 12A同期バックコンバータには、軽負荷動作のためにEco-modeまたはFCCMモードの設定に使用されるMODEピンが搭載されています。Eco-modeは、軽負荷動作中にも高効率を維持します。また、FCCMモード動作によって、軽負荷時に出力リップルが小さく保たれます。TPS56C230は、内部および外部両方のソフトスタート時間オプションに対応しています。デバイスには1.2ms内部固定ソフトスタート時間がありますが、さらに長いソフトスタート時間がアプリケーションに必要な場合は、外部SSピンを使用して外付けコンデンサを接続することでそれを達成できます。TPS56C230には、パワーグッド表示灯が統合されており、出力放電機能を実現しています。OVP、UVP、OCP、OTP、UVLOをはじめとする完全保護を発揮します。
TPS56C230は、–40°C~125°Cの接合部温度指定を実現しており、20ピンでの3.0mm x 3.0mm HotRod™パッケージにてご用意があります。
特徴
- 入力電圧範囲: 4.5V~18V
- 出力電圧範囲: 0.6V~5.5V
- 12A連続出力電流をサポート
- 高速過渡応答付のためのD-CAP3™アーキテクチャ制御
- ±1%帰還電圧精度(25°C)
- 統合17mΩおよび5.9mΩ FET
- MODEピンでEco-mode™および強制連続導電性モード(FCCM)を選択可
- 500kHzのスイッチング周波数
- ソフトスタート時間(デフォルト1.2ms)を調整可
- 統合電源正常インジケータ
- 内蔵出力放電機能
- サイクル毎の過電流制限
- 非ラッチ過電圧、不足電圧、温度過昇、低電圧ロックアウト保護
- -40℃~+125℃動作接合部温度
- 20ピン3.0mm × 3.0mm HotRod™ VQFNパッケージ
- 8A TPS568230とのピン対ピン互換性あり
- WEBENCH®パワーデザイナが搭載されたTPS56C230を使用してカスタム設計を作る
アプリケーション
- DTVとセットトップボックス
- PCと工業PC
- 有線ネットワーキング
- 分散型電源システム
簡略図
機能ブロック図
公開: 2019-11-25
| 更新済み: 2024-10-15

