Texas Instruments TPS59603-Q1同期バックFETドライバ
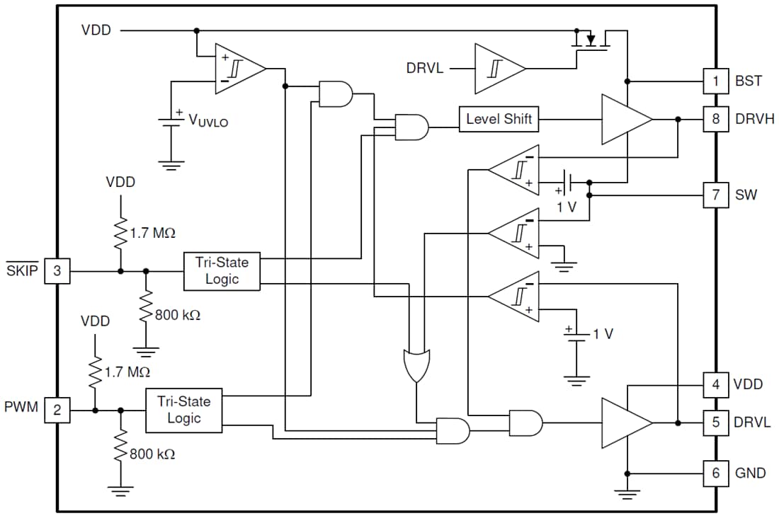
Texas Instruments TPS59603-Q1同期バックFETドライバは、高周波CPU VCOREアプリケーション用に最適化されています。デッドタイム駆動の削減やオートゼロクロッシングといった高度な機能が使用されており、負荷範囲全体での効率性を最適化できます。SKIPピンは、CCM動作のオプションを実現しており、出力電圧の制御された管理をサポートしています。また、Texas Instruments TPS59603-Q1は、2つの低消費電力モードをサポートしています。PWM入力をトライステートにすると、静止電流は130µAに減少し、即座に応答します。SKIPがトライステートに保持されると、電流は8µAに減少します(通常、スイッチングを再開するには20µsが必要です)。ドライバは、適切なTIコントローラを使用することで、非常に高性能な電源システムを実現します。TPS59603-Q1デバイスは、省スペースで熱強化された8ピン、2mmx2mmウェッタブル・フランクスWSONパッケージに収められ、 –40°C~125°Cで動作します。特徴
- AEC-Q100準拠の自動車用アプリケーション
- –40°C~125°Cデバイス温度グレード1
- デバイス人体モデルESD分類レベルH2
- デバイス充電デバイスモデルESD分類レベルC3B
- 最適化されたCCMのためのデッドタイム駆動回路の削減
- 最適化されたDCM効率のための自動ゼロクロス検出
- 最適化された軽負荷効率のための複数の低消費電力モード
- 高周波動作向けに最適化された信号経路遅延
- 低RdsON FET用に最適化された統合BSTスイッチ駆動強度
- 5VFETドライブに最適化
- 2.5Vto28V変換入力電圧範囲(VIN)
- 2mm×2mm, 8ピン、ウェッタブル・フランクス付きWSONサーマル・パッド・パッケージ
アプリケーション
- 高周波CPUを使用した車載用リアシート・エンターテイメント(RSE)タブレット
- 車載用ADASプロセッサコア電源
機能ブロック図
公開: 2020-04-21
| 更新済み: 2025-03-06
