Texas Instruments TPS61021 3Aブーストコンバータ
Texas Instruments TPS61021 3Aブーストコンバータは、アルカリ、ニッケル水素、リチウムマンガン、リチウムイオン電池で動作するポータブルまたはスマートデバイスを対象とした電源ソリューションを実現しています。TPS61021には、最低1.8Vまで放電されたバッテリから3.3V電圧と1.5A電流を出力する能力があります。0.5V入力電圧で動作する能力があり、TPS61021はバッテリ実行時間を拡張できます。TPS61021は、負荷電流範囲全体にわたって高効率を維持するために、重負荷時には2MHzスイッチング周波数で動作し、軽負荷時には省電力モードになります。このデバイスは、軽負荷状態においてVOUTからわずか17µAの自己消費電流しか消費しません。特徴
- 入力電圧範囲:0.5V~4.4V
- スタートアップの最小入力電圧: 0.9V
- 出力電圧設定範囲: 1.8V~5V
- 91%効率性@ VIN = 2.4V、VOUT = 3.3V、IOUT = 1.5A
- 2.0MHzのスイッチング周波数
- VIN > 1.8Vの時にIOUT > 1.5A @ VOUT = 3.3V
- 17µA(typ)の自己消費電流
- –40°C~125°Cで±2.5%のリファレンス電圧精度
- 軽負荷でのPFM動作モード
- 入力と出力の間の真の切断
- シャットダウン時
- 出力過電圧保護
- 出力短絡保護
- サーマルシャットダウン保護
- 2mm×2mm WSONパッケージ
アプリケーション
- バッテリ駆動IoTデバイス
- ゲーミング制御
- サーモスタット
- 医療用携帯機器
- スーパーコンデンサ・バックアップシステム
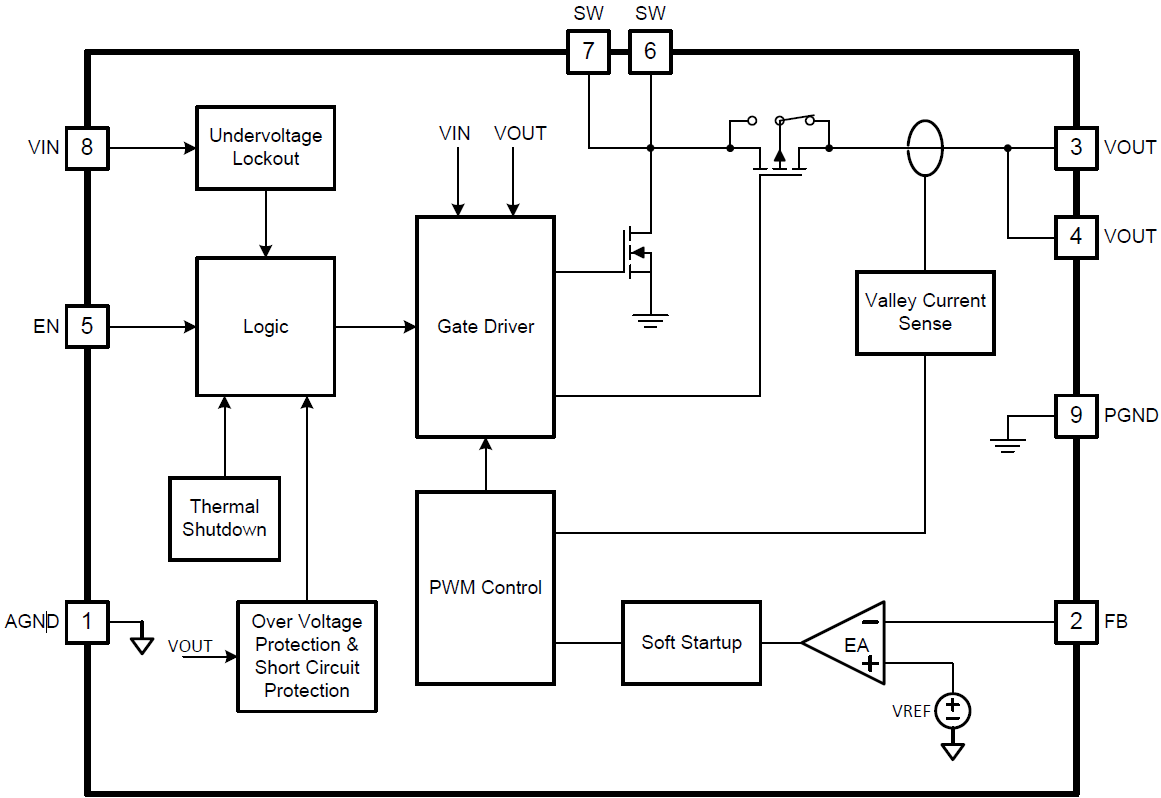
機能ブロック図
公開: 2016-06-01
| 更新済み: 2022-03-11
