Texas Instruments TPS61022 8Aブースト・コンバータ
Texas Instruments TPS61022 8Aブースト・コンバータは、さまざまなバッテリとスーパーコンデンサで駆動するポータブル機器およびIoTデバイス用の電源ソリューションです。TPS61022には、完全温度範囲全体で6.5A最小バレースイッチ電流制限、ワイド入力電圧範囲0.5V~5.5Vがあります。TPS61022は、スーパーコンデンサを大幅に放電できるスーパーコンデンサ・バックアップ・パワー・アプリケーションに対応しています。TPS61022コンバータは、入力電圧が1.5Vを上回ると、1MHzスイッチング周波数で動作します。TPS61022には、入力電圧が1.5V(最低1Vまで)を下回ると0.6MHzまで徐々にがるスイッチング周波数を備えています。TPS61022 MODEピンは、軽負荷状態において省電力モードまたはPWMモードのどちらかの動作にセットされます。TPS61002は、軽負荷状態においてVOUTからわずか26µAの自己消費電流しか消費しません。このデバイスは、シャットダウン中は入力電力から完全に切断されます。TPS61022は、5.7V出力過電圧保護、出力短絡保護、サーマルシャットダウン保護を実現しています。
特徴
- 入力電圧範囲: 0.5V~5.5V
- 最低入力電圧(起動時): 1.8V
- 動作電圧設定範囲: 2.2V~5.5V
- 2つの12mΩ(LS)/18Ω(HS)MOSFET
- 8Aバレー・スイッチング電流制限
- 94.7%効率性@ VIN = 3.6V、VOUT = 5VおよびIOUT = 3A
- VIN >1.5Vの場合1MHzスイッチング周波数、VIN <1V時の場合0.6MHzスイッチング周波数
- –40°C~125°Cで±2.5%のリファレンス電圧精度
- 軽負荷時にピン選択できる自動PFM動作モードまたは強制PWM動作モード
- VIN > VOUTでのパススルー・モード
- シャットダウン時の入力と出力の間の真の切断
- 出力過電圧およびサーマルシャットダウン保護
- 出力短絡保護
- 2mm × 2mm VQFN 7ピン・パッケージ
アプリケーション
- USBポート
- SuperCapバックアップ
- GPRS電源
標準アプリケーション回路
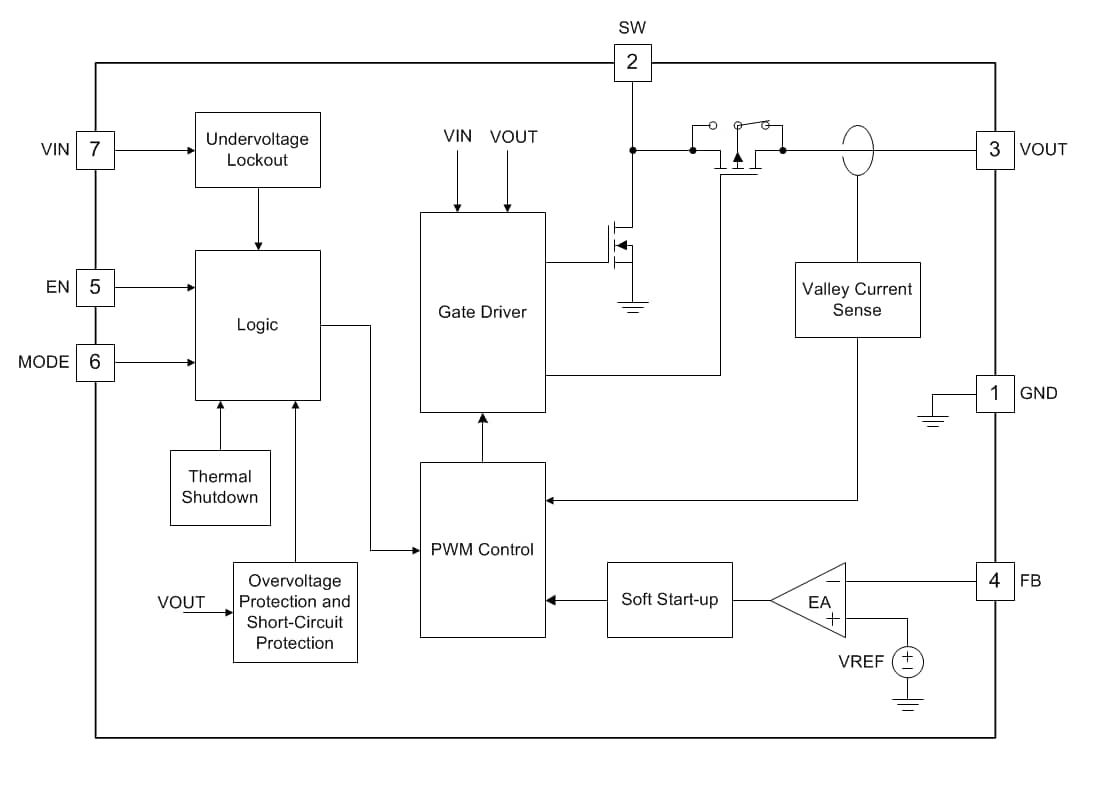
ブロック図
公開: 2019-05-02
| 更新済み: 2023-09-07
