Texas Instruments TPS61033x/TPS61033x-Q1同期昇圧コンバータ
Texas Instruments TPS61033x/TPS61033x-Q1同期昇圧コンバータは、さまざまなバッテリやその他の電源で駆動されるポータブル機器やスマートデバイス向けの電源ソリューションを提供します。TPS61033/TPS61033x-Q1は、全温度範囲にわたる5.5A(代表値) のバレースイッチ電流制限を備えています。さらに、このデバイスは適応型コンスタントオンタイムバレー電流制御トポロジーを使用して出力電圧を制御し、2.4MHzのスイッチング周波数で動作します。MODEピンを設定することにより、軽負荷時に2つのモード(自動PFMモードと軽負荷時の効率とノイズ耐性のバランスをとる強制PWM)がオプションで選択できます。TITPS61033x/TPS61033x-Q1は、軽負荷状態でVIN から20µAの静止電流を消費します。TPS61033xは入力電源から完全に切り離されており、シャットダウン中に0.1µA電流のみを消費してバッテリ寿命を延ばします。
コンバータには、5.75V出力過電圧保護、出力短絡保護、およびサーマルシャットダウン保護が備わっています。
TPS61033/TPS61033x-Q1は、2.1mm × 1.6mmのSOT583パッケージで供給され、外付け部品が少ないため、非常に小さなソリューションサイズを実現できます。TPS61033x-Q1は、自動車アプリケーションを対象としたAEC-Q100認定を受けています。
特徴
- 2つのバレー・スイッチング電流制限オプション
- TPS61033:代表値 5.5A
- TPS610333:代表値 1.85A
- 高効率と電力能力
- 2つの25mΩ(LS)/46mΩ(HS)MOSFET
- 小さいL-Cで最大2.4MHzをサポート
- VIN =3.3V、VOUT =5V、IOUT = 1Aで最大93.42%の効率
- VIN =3.3V、VOUT =5V、IOUT = 2Aで最大90.78%の効率
- システム動作時間を延長
- VIN ピンに流入する標準的な20μA静止電流
- VOUT ピンに流入する標準的な5.3μA静止電流
- シャットダウン電流:0.1μA(代表値)
- 入力電圧範囲 1.8V~5.5V
- 出力電圧範囲:2.2V~5.5V
- FBがVIN に接続されたときの出力電圧は固定5.0V
- –40℃~+125°Cの範囲で±1.5%の基準電圧精度
- パワーグッド出力(ウィンドウ・コンパレータ搭載)
- 軽負荷時の自動PFMモードまたは強制PWMモードをピン選択可能
- VIN > VOUT の場合のパススルーモード
- 安全で堅牢な動作を実現する機能
- シャットダウン時の入力と出力の間の真の切断
- 出力過電圧およびサーマルシャットダウン保護
- 出力短絡保護
- 2.1mm × 1.6mmのSOT583 8ピン・パッケージ
アプリケーション
- タブレット(マルチメディア)
- スマートスピーカ
- モバイルPOS
標準アプリケーション回路
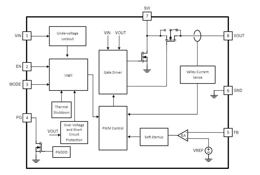
ブロック図
公開: 2023-04-26
| 更新済み: 2024-03-11
