Texas Instruments Texas Instruments TPS61046出力電圧ブーストコンバータ

Texas Instruments TPS61046出力電圧ブーストコンバータは高度に統合されたブーストコンバータで、高電圧と小型ソリューションサイズを必要とするアプリケーション用に設計されています。これらは、PMOLEDパネルおよびセンサーモジュールといったアプリケーションに理想的です。TPS61046には、30V電源スイッチ、入力/出力絶縁スイッチ、電源ダイオードが統合されています。一連のリチウムイオン電池または2セルアルカリ電池の入力から、最大28Vを出力することができます。このデバイスは、1.0MHzのスイッチング周波数で動作します。これにより、小さな外部部品を使用できます。TPS61046には、FBピンをVINピンに接続することで設定する、内蔵デフォルト12V出力電圧があります。このように、12Vの出力電圧を得るためにわずか3つの外部部品しか必要としません。

特徴

  • 1.8V to 5.5V, 1.6V input voltage range after startup
  • 28V maximum output voltage
  • Integrated power diode and isolation switch
  • 900mA (typical) switch current
  • Up to 85% efficiency at 3.6V input and 12V output
  • 500nA ultra-low shutdown current
  • ±2% output voltage accuracy
  • Power save operation mode at light load
  • Internal 10ms soft start time
  • True disconnection between input and output during shutdown
  • Output short circuit protection
  • Output overvoltage protection
  • Thermal shutdown protection
  • 0.80mm × 1.20mm WCSP package

アプリケーション

  • PMOLED power supply
  • Wearable devices
  • Portable medical equipment
  • Sensor power supply

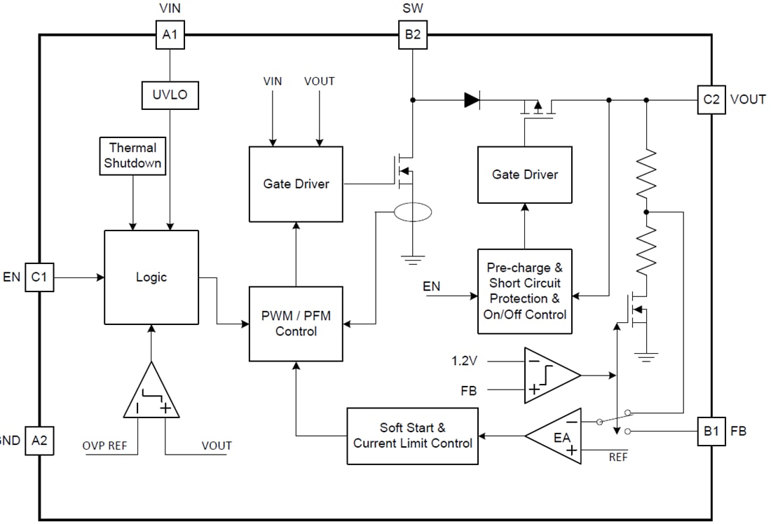
Functional Block Diagram

ブロック図 - Texas Instruments Texas Instruments TPS61046出力電圧ブーストコンバータ
公開: 2015-06-29 | 更新済み: 2022-03-11