Texas Instruments TPS61085A-Q1セットアップDC-DCコンバータ
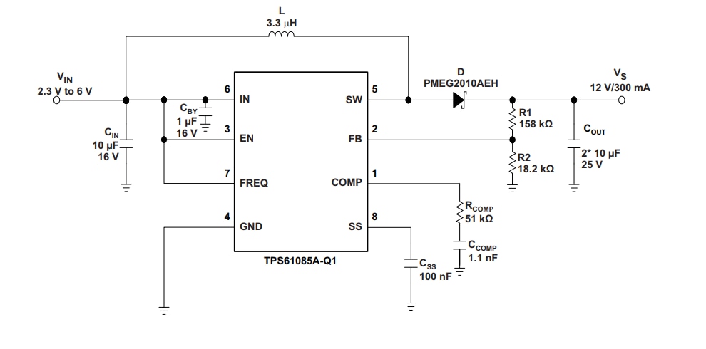
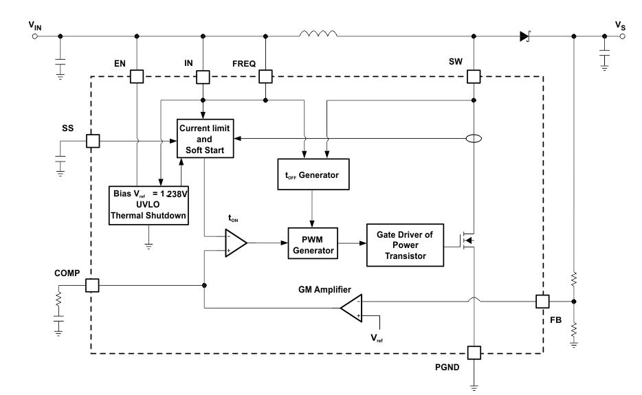
Texas Instruments TPS61085A-Q1昇圧型・高周波・高効率DC-DCコンバータには、統合2A、0.13Ωのパワースイッチが搭載されており、最高18.5Vまでの出力電圧を実現できます。TPS61085A-Q1 DC-DCコンバータには、周波数を650kHzまたは1.2MHzで選択できるという特徴があり、小さな外付けインダクタとコンダクタを使用して高速過渡応答を実現できます。このデバイスは、アプリケーション条件に応じてレギュレータを最適化できる外部補償を実現しています。TPS61085A-Q1は、特定の起動ピンに接続されたコンデンサを使用して起動時の突入電流が最小限に抑えらえています。TPS61085A-Q1は、車載用アプリケーションのAEC-Q100認定を受けています。特徴
- 車載アプリケーション向けAEC-Q100認定:
- デバイス温度グレード2: –40°C~+105°C、TA
- 入力電圧範囲: 2.3V~6V
- 18.5Vブーストコンバータ(2Aスイッチング電流)
- 650kHzまたは1.2MHzセレクタブル・スイッチング周波数
- 調節可能なソフトスタート
- サーマルシャットダウン
- 低電圧ロックアウト
- 8ピンVSSOPパッケージ
アプリケーション
- 自動車インフォテインメント・クラスタ
- 計器クラスタ、ヘッドユニット
- ラジオ、ナビゲーション
- オーディオアンプ
- 車体エレクトロニクス
- ボディコントロール・モジュール
- ゲートウェイ
- テレマティクスと緊急コール(E-Call)
- 先進運転支援システム(ADAS)
簡略図
ブロック図
公開: 2019-04-24
| 更新済み: 2025-03-06
