Texas Instruments TPS61094 60nA双方向バック/ブーストコンバータ
Texas Instruments TPS61094 60nA双方向バック/ブーストコンバータは、バイパススイッチを搭載している同期双方向バック/ブーストコンバータで、 スマートメーターおよびスーパーコンデンサの予備電源アプリケーションに使用する電源ソリューションです。TPS61094には、広い入力電圧範囲および最高5.5 Vまでの出力電圧があります。TPS61094がバックモードで作動しスーパーキャパシタを充電する際は、外付け抵抗器2個を使用して充電電流と終端電圧をプログラミングできます。TPS61094がブーストモードで作動する場合、外付け抵抗器を使用して出力電圧をプログラミングできます。自動バックまたはブーストモード(EN = 1、MODE = 1)時に入力電源を適用すると、予備のスーパーキャパシタを充電できる間は入力電圧を出力にバイパスします。When 入力電源を切断すると、あるいは出力ターゲット電圧を下回った場合、TPS61094はブーストモードに入り予備のスーパーキャパシタからの出力電圧の安入定化を図ります。TPS61094は、このモードで60nAの自己消費電流を消費します。TPS61094は、True shutdownモード(EN = 0、MODE = 1)および強制バイパスモード(EN = 0、mode = 0)もサポートしています。True shutdownモードでは、TPS61094は入力電源から負荷を完全に切断します。TPS61094で強制バイパスモードをサポートする場合、バイパススイッチを使用して負荷を入力電圧に接続します。この場合の消費する電流はわずか4nAであり、長バッテリ寿命を実現できます。
特徴
- 広い電圧と電流範囲
- 0.7V~5.5V入力電圧範囲
- 起動用の1.8V最小入力電圧
- 2.7V~5.4V設定範囲内でブースト出力電圧をプログラミング可能
- 1.7V~5.4V設定範囲内でバック充電終端電圧をプログラミング可能
- 2.5mA~600mA設定範囲内でバック充電出力電流をプログラミング可能
- 調整可能な電流制限機能
- バイパスモード
- イネーブルモード
- 軽負荷効率
- 同期整流
- 固定UVLO
- 超低自己消費電流
- 60nA(ブーストモードまたはバック充電モード)
- 4nA(強制バイパスモード)
- MODEピンとENピンによる制御
- 2mm × 3mm、12ピンWSONパッケージ
- 高い効率性と電力機能
- 最小1.4Aインダクタバレー電流制限
- 2つの60mΩ (LS)/140mΩ (HS) MOSFET
- 100mΩバイパススイッチ抵抗
- スイッチング周波数: 1MHz
- 軽負荷での自動スヌーズモード動作
- 最高効率性92.3% @ VIN = 3V、VOUT = 3.6V、IOUT = 10µA
- 最高効率性96.3% @ VIN = 3V、VOUT = 3.6V、IOUT = 100mA
- 豊富な機能
- 出力短絡
- 熱シャットダウン
アプリケーション
- ガス/水道メーター
- ポータブル医療機器
- 環境発電
仕様
- 0.7V~5.5V入力電圧範囲
- 2.7V~5.4V出力電圧範囲
- 2A(標準)スイッチ電流制限
- 1x 安定化出力
- 500kHz~1000kHスイッチング周波数範囲
- 0.0001mA(標準)Iq
- 92%の最大デューティサイクル
- 動作温度範囲
- -40°C~+125°C
- -40°C~+85°C
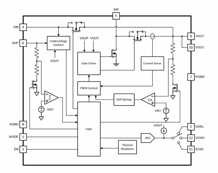
ブロック図
公開: 2021-11-05
| 更新済み: 2022-03-11
