Texas Instruments TPS6125xA 4Aブーストコンバータ
Texas Instruments TPS6125xA 4Aブーストコンバータは、バッテリ駆動ポータブルアプリケーションの電源ソリューションを提供しています。このデバイスには2.3V~5.5Vの入力電圧範囲が備わっており、リチウムイオン電池によって給電される電圧範囲が拡張されたアプリケーションに対応しています。4.5V、4.7V、5V、5.2Vの異なる固定出力電圧バージョンでご用意があります。TPS6125xAは、最低3Vの低バッテリから最大1500mAの負荷電流をサポートしています。また、TPS6125xAは、一般的な3.8MHzスイッチング周波数で動作します。TPS6125xAは、自動PFMモード、強制PWMモード、または超音波モードで柔軟に設定できます。自動PFMモードは、軽負荷での高い効率性に貢献する場合があります。強制PWM動作によって、全負荷範囲にわたってスイッチング周波数を一定にすることができます。超音波モードによって、任意の負荷状態でのスイッチング周波数が常時25kHz以上に保たれ、音響ノイズを防止できます。特徴
- 2.3V~5.5Vの広い入力電圧範囲
- 固定出力電圧: 4.5/4.7/5.0/5.2V
- 2つのFET統合: 35mΩLS-FET、60mΩHS-FET
- IOUT ≥1500mA連続(VOUT = 5VおよびVIN≥3Vにて)
- 42µAの入力からの自己消費電流
- 4Aのスイッチングバレー電流制限
- 3.8MHzのスイッチング周波数
- 選択可能オートPFM、強制PWM、超音波モード
- パススルーモードをサポート
- 出力電圧精度: ±2%
- 600µsのソフトスタート時間
- ヒカップモードショート保護
- シャットダウン時の負荷切断
- サーマルシャットダウン
- 合計ソリューションサイズ: <25mm2
アプリケーション
- スマートフォン
- ポータブルスピーカー
- USB充電ポート
- NFC PA電源
- リチウム電池から5V電力変換
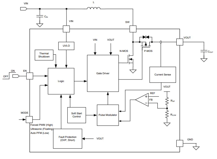
ブロック図
公開: 2017-05-24
| 更新済み: 2022-05-17
