Texas Instruments TPS61289 20A昇降圧コンバータ
Texas Instruments TPS61289 20Aバックブーストコンバータは、双方向バック/ブースト同期コンバータで、ハイサイド同期整流器MOSFETが統合されており、外部ローサイドMOSFETが使用されています。TPS61289は、MODEピンを使用してバックまたはブーストコンバータとして構成できます。TPS61289は、20Aスイッチング電流に対応できます。また、VHIGH電圧は、最大25Vをサポートしています。最小VLOW電圧は、ヴロウ/VHIGH比と周波数によって決定されます。例えば、VLOW電圧は、VHIGH = 15V条件で最低0.5Vまでサポートできます。このデバイスは、ハイパワー双方向変換を目的とした効率性、熱放散、ソリューションサイズの優れたバランスを実現しています。TPS61289には、調整可能なスイッチング電流制限機能が備わっています。さらに、このデバイスは、VHIGH過電圧および低電圧保護、サイクル毎の過電流保護、サーマルシャットダウン保護を実現しています。Texas InstrumentsのTPS61289は、2.5mmx3.0mmVQFN HotRod™Lite パッケージで、外付け部品を最小限に抑えた非常に小さなソリューション・サイズを提供します。
特徴
- VLOW電圧範囲:0.5V~23V
- 最小VLOW電圧は、VLOW/VHIGH比と周波数によって決定
- VHIGH電圧範囲:4.5V~25V
- ピンを選択できる双方向バックまたはブーストモード
- バック/ブースト強制PWMモード動作
- 高い効率性と電力能力
- プログラマブル電流制限:5A~20A
- 統合8.5mΩハイサイドMOSFET
- スイッチング周波数
- VLOW > 1.7Vの場合、250kHzのFSW
- VLOW< 1.5Vの場合、100kHzまでのFSW
- VLOW< 0.5Vの場合、50kHzまでのFSW
- 200mVのヒステリシスが周波数ジッターを防止
- 外部クロックへの同期機能
- 豊富な機能
- 27VでのVHIGH過電圧保護
- 3.1VでのVHIGH低電圧保護
- 2.15VでVCC 不足電圧保護
- 正確なEN/UVLOしきい値
- サイクル別の過電流保護
- 熱シャットダウン
- 2.5mm×3.0mm VQFN14HotRod™Lite パッケージ
アプリケーション
- バッテリ試験システム(BTS)
- スーパーコンデンサまたはバッテリバックアップ電源コンバータ
- USB Type-C®電源供給
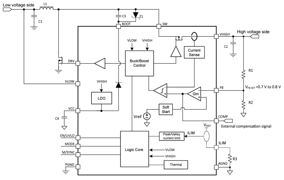
機能ブロック図
公開: 2024-03-27
| 更新済み: 2024-04-23
